福岡ソフトバンクホークス

#68 木村 光

※ 福岡ソフトバンクホークス・木村 光投手の2025年レギュラーシーズン全試合の投球成績、球速・球種・配球、コース別空振り割合・被安打割合、球数などのデータを掲載しています。

Basic stats (2025.レギュラーシーズン全試合)
出場試合数 13
イニング 17.2
0
0
ホールド 0
セーブ 1
防御率 1.019
WHIP 0.792
FIP 2.780
K/BB 3.400
K% 26.2
BB% 7.7
HR% 1.5
最高球速 154 km/h

※ Pithcer's Basic Statsの概要はこちら

Profile
生年月日 2000年7月2日(25歳)
出身地 奈良
身長 173cm
体重 73kg
血液型 B
投打 右投げ左打ち
ドラフト 2022年((育)3位)
プロ通算年 3年
経歴 奈良大付高(甲)-佛教大-ソフトバンク
主な獲得タイトル nan
打者に投じた球数分布 (2025.レギュラーシーズン全試合)
木村 光 打者に投じた球数分布(2025年レギュラーシーズン全試合)
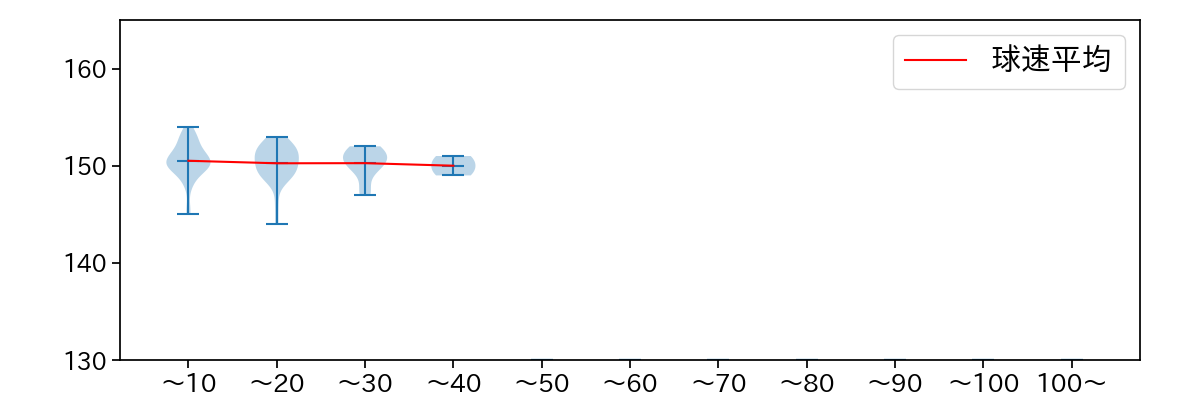
球数による球速(ストレート)の推移 (2025.レギュラーシーズン全試合)
木村 光 球数による球速(ストレート)の推移(2025年レギュラーシーズン全試合)
球種割合 (2025.レギュラーシーズン全試合)
木村 光 球種割合(2025年レギュラーシーズン全試合)
カウント別 球種割合 (2025.レギュラーシーズン全試合)
木村 光 カウント別 球種割合(2025年レギュラーシーズン全試合)
球種 & 球速の分布 1 (2025.レギュラーシーズン全試合)
木村 光 球種&球速の分布1(2025年レギュラーシーズン全試合)
球種 & 球速の分布 2 (2025.レギュラーシーズン全試合)
木村 光 球種&球速の分布2(2025年レギュラーシーズン全試合)

vs 左打 投手目線 (2025.レギュラーシーズン全試合)

※ 5球以上記録があった球種のみ掲載

木村 光 配球ヒートマップ(2025年rs月)
木村 光 配球ヒートマップ(2025年rs月)
木村 光 配球ヒートマップ(2025年rs月)
木村 光 配球ヒートマップ(2025年rs月)
木村 光 コース別空振り割合(2025年rs月)
木村 光 コース別空振り割合(2025年rs月)
木村 光 コース別空振り割合(2025年rs月)
木村 光 コース別空振り割合(2025年rs月)
木村 光 コース別被安打割合(2025年rs月)
木村 光 コース別被安打割合(2025年rs月)
木村 光 コース別被安打割合(2025年rs月)
木村 光 コース別被安打割合(2025年rs月)

vs 右打 投手目線 (2025.レギュラーシーズン全試合)

※ 5球以上記録があった球種のみ掲載

木村 光 配球ヒートマップ(2025年rs月)
木村 光 配球ヒートマップ(2025年rs月)
木村 光 配球ヒートマップ(2025年rs月)
木村 光 配球ヒートマップ(2025年rs月)
木村 光 配球ヒートマップ(2025年rs月)
木村 光 コース別空振り割合(2025年rs月)
木村 光 コース別空振り割合(2025年rs月)
木村 光 コース別空振り割合(2025年rs月)
木村 光 コース別空振り割合(2025年rs月)
木村 光 コース別空振り割合(2025年rs月)
木村 光 コース別被安打割合(2025年rs月)
木村 光 コース別被安打割合(2025年rs月)
木村 光 コース別被安打割合(2025年rs月)
木村 光 コース別被安打割合(2025年rs月)
木村 光 コース別被安打割合(2025年rs月)