福岡ソフトバンクホークス

#49 松本 晴

※ 福岡ソフトバンクホークス・松本 晴投手の2025年レギュラーシーズン全試合の投球成績、球速・球種・配球、コース別空振り割合・被安打割合、球数などのデータを掲載しています。

Basic stats (2025.レギュラーシーズン全試合)
出場試合数 29
イニング 91.1
6
6
ホールド 2
セーブ 0
防御率 2.759
WHIP 1.281
FIP 2.879
K/BB 4.000
K% 23.7
BB% 5.9
HR% 1.5
最高球速 152 km/h

※ Pithcer's Basic Statsの概要はこちら

Profile
生年月日 2001年2月24日(24歳)
出身地 大阪
身長 181cm
体重 87kg
血液型 A
投打 左投げ左打ち
ドラフト 2022年(5位)
プロ通算年 3年
経歴 樟南高-亜細亜大-ソフトバンク
主な獲得タイトル nan
打者に投じた球数分布 (2025.レギュラーシーズン全試合)
松本 晴 打者に投じた球数分布(2025年レギュラーシーズン全試合)
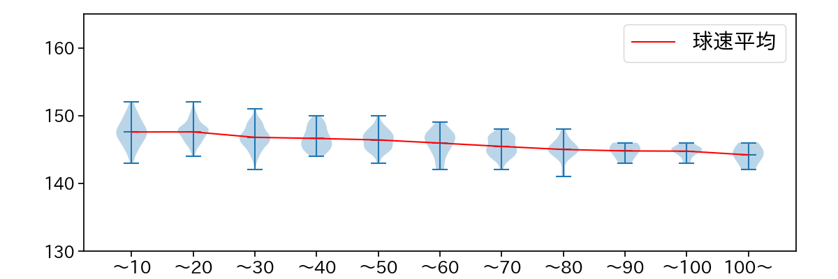
球数による球速(ストレート)の推移 (2025.レギュラーシーズン全試合)
松本 晴 球数による球速(ストレート)の推移(2025年レギュラーシーズン全試合)
球種割合 (2025.レギュラーシーズン全試合)
松本 晴 球種割合(2025年レギュラーシーズン全試合)
カウント別 球種割合 (2025.レギュラーシーズン全試合)
松本 晴 カウント別 球種割合(2025年レギュラーシーズン全試合)
球種 & 球速の分布 1 (2025.レギュラーシーズン全試合)
松本 晴 球種&球速の分布1(2025年レギュラーシーズン全試合)
球種 & 球速の分布 2 (2025.レギュラーシーズン全試合)
松本 晴 球種&球速の分布2(2025年レギュラーシーズン全試合)

vs 左打 投手目線 (2025.レギュラーシーズン全試合)

※ 5球以上記録があった球種のみ掲載

松本 晴 配球ヒートマップ(2025年rs月)
松本 晴 配球ヒートマップ(2025年rs月)
松本 晴 配球ヒートマップ(2025年rs月)
松本 晴 配球ヒートマップ(2025年rs月)
松本 晴 配球ヒートマップ(2025年rs月)
松本 晴 コース別空振り割合(2025年rs月)
松本 晴 コース別空振り割合(2025年rs月)
松本 晴 コース別空振り割合(2025年rs月)
松本 晴 コース別空振り割合(2025年rs月)
松本 晴 コース別空振り割合(2025年rs月)
松本 晴 コース別被安打割合(2025年rs月)
松本 晴 コース別被安打割合(2025年rs月)
松本 晴 コース別被安打割合(2025年rs月)
松本 晴 コース別被安打割合(2025年rs月)
松本 晴 コース別被安打割合(2025年rs月)

vs 右打 投手目線 (2025.レギュラーシーズン全試合)

※ 5球以上記録があった球種のみ掲載

松本 晴 配球ヒートマップ(2025年rs月)
松本 晴 配球ヒートマップ(2025年rs月)
松本 晴 配球ヒートマップ(2025年rs月)
松本 晴 配球ヒートマップ(2025年rs月)
松本 晴 コース別空振り割合(2025年rs月)
松本 晴 コース別空振り割合(2025年rs月)
松本 晴 コース別空振り割合(2025年rs月)
松本 晴 コース別空振り割合(2025年rs月)
松本 晴 コース別被安打割合(2025年rs月)
松本 晴 コース別被安打割合(2025年rs月)
松本 晴 コース別被安打割合(2025年rs月)
松本 晴 コース別被安打割合(2025年rs月)