福岡ソフトバンクホークス

#40 杉山 一樹

※ 福岡ソフトバンクホークス・杉山 一樹投手の2025年レギュラーシーズン全試合の投球成績、球速・球種・配球、コース別空振り割合・被安打割合、球数などのデータを掲載しています。

Basic stats (2025.レギュラーシーズン全試合)
出場試合数 65
イニング 64.1
3
4
ホールド 10
セーブ 31
防御率 1.819
WHIP 1.104
FIP 2.576
K/BB 3.696
K% 31.5
BB% 8.5
HR% 1.1
最高球速 158 km/h

※ Pithcer's Basic Statsの概要はこちら

Profile
生年月日 1997年12月7日(27歳)
出身地 静岡
身長 192cm
体重 107kg
血液型 A
投打 右投げ右打ち
ドラフト 2018年(2位)
プロ通算年 7年
経歴 駿河総合高-三菱重工広島-ソフトバンク
主な獲得タイトル nan
打者に投じた球数分布 (2025.レギュラーシーズン全試合)
杉山 一樹 打者に投じた球数分布(2025年レギュラーシーズン全試合)
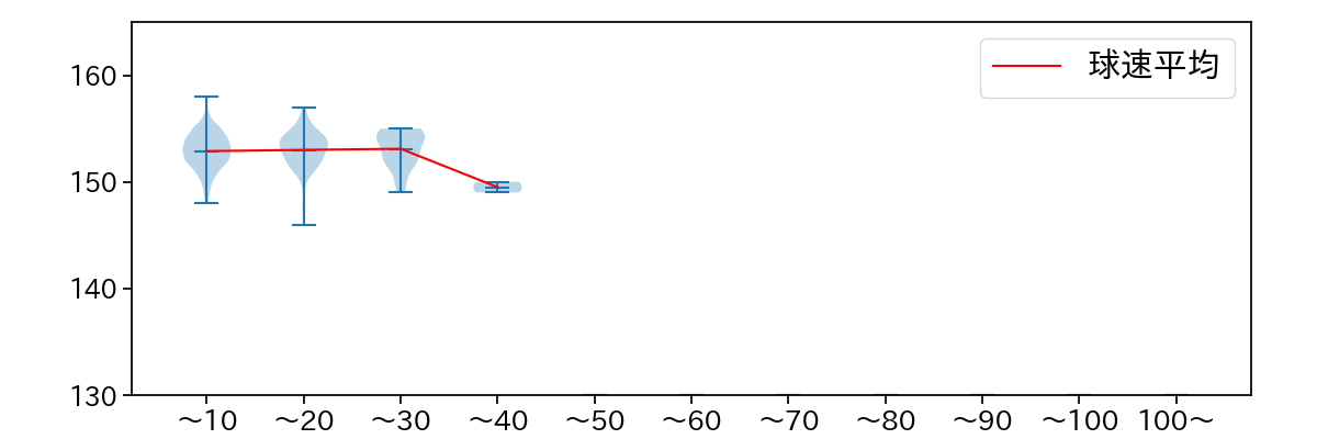
球数による球速(ストレート)の推移 (2025.レギュラーシーズン全試合)
杉山 一樹 球数による球速(ストレート)の推移(2025年レギュラーシーズン全試合)
球種割合 (2025.レギュラーシーズン全試合)
杉山 一樹 球種割合(2025年レギュラーシーズン全試合)
カウント別 球種割合 (2025.レギュラーシーズン全試合)
杉山 一樹 カウント別 球種割合(2025年レギュラーシーズン全試合)
球種 & 球速の分布 1 (2025.レギュラーシーズン全試合)
杉山 一樹 球種&球速の分布1(2025年レギュラーシーズン全試合)
球種 & 球速の分布 2 (2025.レギュラーシーズン全試合)
杉山 一樹 球種&球速の分布2(2025年レギュラーシーズン全試合)

vs 左打 投手目線 (2025.レギュラーシーズン全試合)

※ 5球以上記録があった球種のみ掲載

杉山 一樹 配球ヒートマップ(2025年rs月)
杉山 一樹 配球ヒートマップ(2025年rs月)
杉山 一樹 配球ヒートマップ(2025年rs月)
杉山 一樹 コース別空振り割合(2025年rs月)
杉山 一樹 コース別空振り割合(2025年rs月)
杉山 一樹 コース別空振り割合(2025年rs月)
杉山 一樹 コース別被安打割合(2025年rs月)
杉山 一樹 コース別被安打割合(2025年rs月)
杉山 一樹 コース別被安打割合(2025年rs月)

vs 右打 投手目線 (2025.レギュラーシーズン全試合)

※ 5球以上記録があった球種のみ掲載

杉山 一樹 配球ヒートマップ(2025年rs月)
杉山 一樹 配球ヒートマップ(2025年rs月)
杉山 一樹 配球ヒートマップ(2025年rs月)
杉山 一樹 コース別空振り割合(2025年rs月)
杉山 一樹 コース別空振り割合(2025年rs月)
杉山 一樹 コース別空振り割合(2025年rs月)
杉山 一樹 コース別被安打割合(2025年rs月)
杉山 一樹 コース別被安打割合(2025年rs月)
杉山 一樹 コース別被安打割合(2025年rs月)