福岡ソフトバンクホークス

#35 モイネロ

※ 福岡ソフトバンクホークス・モイネロ投手の2025年ポストシーズンの投球成績、球速・球種・配球、コース別空振り割合・被安打割合、球数などのデータを掲載しています。

Basic stats (2025.ポストシーズン)
出場試合数 3
イニング 20.0
2
0
ホールド 0
セーブ 0
防御率 0.900
WHIP 0.850
FIP 2.470
K/BB 3.400
K% 21.5
BB% 6.3
HR% 0.0
最高球速 152 km/h

※ Pithcer's Basic Statsの概要はこちら

Profile
生年月日 1995年12月8日(29歳)
出身地 キューバ
身長 178cm
体重 69kg
血液型 不明
投打 左投げ左打ち
ドラフト nan
プロ通算年 9年
経歴 エイデデピナールデルリオ高-キューバ・ピナールデルリオ-ソフトバンク
主な獲得タイトル (防)24(中)20(ゴ)24
打者に投じた球数分布 (2025.ポストシーズン)
モイネロ 打者に投じた球数分布(2025年ポストシーズン)
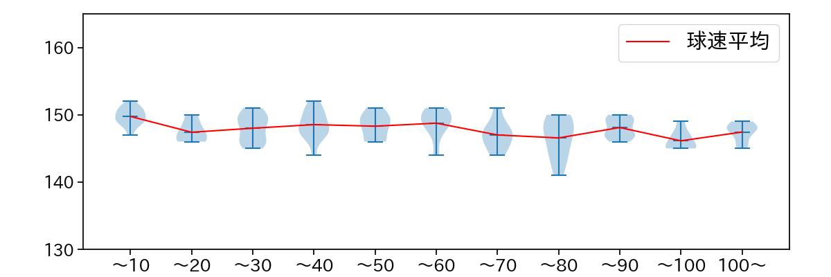
球数による球速(ストレート)の推移 (2025.ポストシーズン)
モイネロ 球数による球速(ストレート)の推移(2025年ポストシーズン)
球種割合 (2025.ポストシーズン)
モイネロ 球種割合(2025年ポストシーズン)
カウント別 球種割合 (2025.ポストシーズン)
モイネロ カウント別 球種割合(2025年ポストシーズン)
球種 & 球速の分布 1 (2025.ポストシーズン)
モイネロ 球種&球速の分布1(2025年ポストシーズン)
球種 & 球速の分布 2 (2025.ポストシーズン)
モイネロ 球種&球速の分布2(2025年ポストシーズン)

vs 左打 投手目線 (2025.ポストシーズン)

※ 5球以上記録があった球種のみ掲載

モイネロ 配球ヒートマップ(2025年ps月)
モイネロ 配球ヒートマップ(2025年ps月)
モイネロ 配球ヒートマップ(2025年ps月)
モイネロ 配球ヒートマップ(2025年ps月)
モイネロ コース別空振り割合(2025年ps月)
モイネロ コース別空振り割合(2025年ps月)
モイネロ コース別空振り割合(2025年ps月)
モイネロ コース別空振り割合(2025年ps月)
モイネロ コース別被安打割合(2025年ps月)
モイネロ コース別被安打割合(2025年ps月)
モイネロ コース別被安打割合(2025年ps月)
モイネロ コース別被安打割合(2025年ps月)

vs 右打 投手目線 (2025.ポストシーズン)

※ 5球以上記録があった球種のみ掲載

モイネロ 配球ヒートマップ(2025年ps月)
モイネロ 配球ヒートマップ(2025年ps月)
モイネロ 配球ヒートマップ(2025年ps月)
モイネロ 配球ヒートマップ(2025年ps月)
モイネロ 配球ヒートマップ(2025年ps月)
モイネロ コース別空振り割合(2025年ps月)
モイネロ コース別空振り割合(2025年ps月)
モイネロ コース別空振り割合(2025年ps月)
モイネロ コース別空振り割合(2025年ps月)
モイネロ コース別空振り割合(2025年ps月)
モイネロ コース別被安打割合(2025年ps月)
モイネロ コース別被安打割合(2025年ps月)
モイネロ コース別被安打割合(2025年ps月)
モイネロ コース別被安打割合(2025年ps月)
モイネロ コース別被安打割合(2025年ps月)