福岡ソフトバンクホークス

#10 上沢 直之

※ 福岡ソフトバンクホークス・上沢 直之投手の2025年ポストシーズンの投球成績、球速・球種・配球、コース別空振り割合・被安打割合、球数などのデータを掲載しています。

Basic stats (2025.ポストシーズン)
出場試合数 2
イニング 12.2
1
1
ホールド 0
セーブ 0
防御率 4.263
WHIP 1.263
FIP 3.436
K/BB 4.250
K% 32.7
BB% 7.7
HR% 3.8
最高球速 152 km/h

※ Pithcer's Basic Statsの概要はこちら

Profile
生年月日 1994年2月6日(31歳)
出身地 千葉
身長 185cm
体重 88kg
血液型 A
投打 右投げ右打ち
ドラフト 2011年(6位)
プロ通算年 13年
経歴 専大松戸高-日本ハム-レイズ-レッドソックス-3Aウースター-ソフトバンク
主な獲得タイトル nan
打者に投じた球数分布 (2025.ポストシーズン)
上沢 直之 打者に投じた球数分布(2025年ポストシーズン)
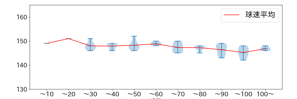
球数による球速(ストレート)の推移 (2025.ポストシーズン)
上沢 直之 球数による球速(ストレート)の推移(2025年ポストシーズン)
球種割合 (2025.ポストシーズン)
上沢 直之 球種割合(2025年ポストシーズン)
カウント別 球種割合 (2025.ポストシーズン)
上沢 直之 カウント別 球種割合(2025年ポストシーズン)
球種 & 球速の分布 1 (2025.ポストシーズン)
上沢 直之 球種&球速の分布1(2025年ポストシーズン)
球種 & 球速の分布 2 (2025.ポストシーズン)
上沢 直之 球種&球速の分布2(2025年ポストシーズン)

vs 左打 投手目線 (2025.ポストシーズン)

※ 5球以上記録があった球種のみ掲載

上沢 直之 配球ヒートマップ(2025年ps月)
上沢 直之 配球ヒートマップ(2025年ps月)
上沢 直之 配球ヒートマップ(2025年ps月)
上沢 直之 配球ヒートマップ(2025年ps月)
上沢 直之 配球ヒートマップ(2025年ps月)
上沢 直之 配球ヒートマップ(2025年ps月)
上沢 直之 コース別空振り割合(2025年ps月)
上沢 直之 コース別空振り割合(2025年ps月)
上沢 直之 コース別空振り割合(2025年ps月)
上沢 直之 コース別空振り割合(2025年ps月)
上沢 直之 コース別空振り割合(2025年ps月)
上沢 直之 コース別空振り割合(2025年ps月)
上沢 直之 コース別被安打割合(2025年ps月)
上沢 直之 コース別被安打割合(2025年ps月)
上沢 直之 コース別被安打割合(2025年ps月)
上沢 直之 コース別被安打割合(2025年ps月)
上沢 直之 コース別被安打割合(2025年ps月)
上沢 直之 コース別被安打割合(2025年ps月)

vs 右打 投手目線 (2025.ポストシーズン)

※ 5球以上記録があった球種のみ掲載

上沢 直之 配球ヒートマップ(2025年ps月)
上沢 直之 配球ヒートマップ(2025年ps月)
上沢 直之 配球ヒートマップ(2025年ps月)
上沢 直之 配球ヒートマップ(2025年ps月)
上沢 直之 配球ヒートマップ(2025年ps月)
上沢 直之 配球ヒートマップ(2025年ps月)
上沢 直之 コース別空振り割合(2025年ps月)
上沢 直之 コース別空振り割合(2025年ps月)
上沢 直之 コース別空振り割合(2025年ps月)
上沢 直之 コース別空振り割合(2025年ps月)
上沢 直之 コース別空振り割合(2025年ps月)
上沢 直之 コース別空振り割合(2025年ps月)
上沢 直之 コース別被安打割合(2025年ps月)
上沢 直之 コース別被安打割合(2025年ps月)
上沢 直之 コース別被安打割合(2025年ps月)
上沢 直之 コース別被安打割合(2025年ps月)
上沢 直之 コース別被安打割合(2025年ps月)
上沢 直之 コース別被安打割合(2025年ps月)