福岡ソフトバンクホークス

#10 上沢 直之

※ 福岡ソフトバンクホークス・上沢 直之投手の2025年10月の投球成績、球速・球種・配球、コース別空振り割合・被安打割合、球数などのデータを掲載しています。

Basic stats (2025.10月)
出場試合数 1
イニング 2.0
0
0
ホールド 0
セーブ 0
防御率 0.000
WHIP 0.500
FIP 0.120
K/BB 3.000
K% 50.0
BB% 0.0
HR% 0.0
最高球速 150 km/h

※ Pithcer's Basic Statsの概要はこちら

Profile
生年月日 1994年2月6日(31歳)
出身地 千葉
身長 185cm
体重 88kg
血液型 A
投打 右投げ右打ち
ドラフト 2011年(6位)
プロ通算年 13年
経歴 専大松戸高-日本ハム-レイズ-レッドソックス-3Aウースター-ソフトバンク
主な獲得タイトル nan
打者に投じた球数分布 (2025.10月)
上沢 直之 打者に投じた球数分布(2025年10月)
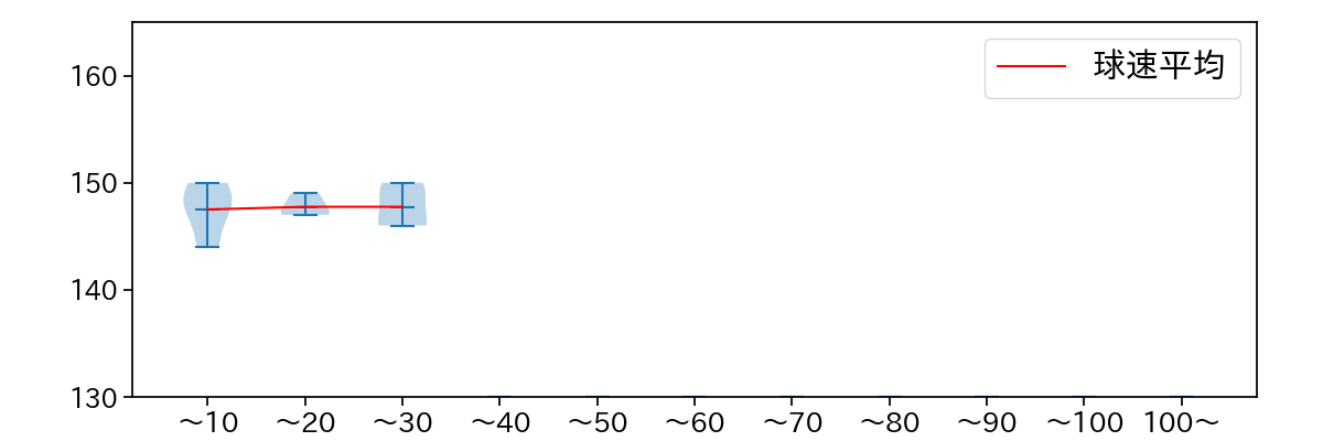
球数による球速(ストレート)の推移 (2025.10月)
上沢 直之 球数による球速(ストレート)の推移(2025年10月)
球種割合 (2025.10月)
上沢 直之 球種割合(2025年10月)
カウント別 球種割合 (2025.10月)
上沢 直之 カウント別 球種割合(2025年10月)
球種 & 球速の分布 1 (2025.10月)
上沢 直之 球種&球速の分布1(2025年10月)
球種 & 球速の分布 2 (2025.10月)
上沢 直之 球種&球速の分布2(2025年10月)

vs 左打 投手目線 (2025.10月)

※ 5球以上記録があった球種のみ掲載

上沢 直之 配球ヒートマップ(2025年10月)
上沢 直之 コース別空振り割合(2025年10月)
上沢 直之 コース別被安打割合(2025年10月)

vs 右打 投手目線 (2025.10月)

※ 5球以上記録があった球種のみ掲載

上沢 直之 配球ヒートマップ(2025年10月)
上沢 直之 配球ヒートマップ(2025年10月)
上沢 直之 コース別空振り割合(2025年10月)
上沢 直之 コース別空振り割合(2025年10月)
上沢 直之 コース別被安打割合(2025年10月)
上沢 直之 コース別被安打割合(2025年10月)