福岡ソフトバンクホークス

#64 上茶谷 大河

※ 福岡ソフトバンクホークス・上茶谷 大河投手の2025年9月の投球成績、球速・球種・配球、コース別空振り割合・被安打割合、球数などのデータを掲載しています。

Basic stats (2025.9月)
出場試合数 5
イニング 9.1
0
0
ホールド 0
セーブ 0
防御率 8.679
WHIP 1.500
FIP 6.656
K/BB 3.000
K% 14.0
BB% 4.7
HR% 7.0
最高球速 149 km/h

※ Pithcer's Basic Statsの概要はこちら

Profile
生年月日 1996年8月31日(29歳)
出身地 京都
身長 182cm
体重 83kg
血液型 B
投打 右投げ右打ち
ドラフト 2018年(1位)
プロ通算年 7年
経歴 京都学園高-東洋大-DeNA-ソフトバンク
主な獲得タイトル nan
打者に投じた球数分布 (2025.9月)
上茶谷 大河 打者に投じた球数分布(2025年9月)
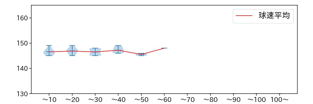
球数による球速(ストレート)の推移 (2025.9月)
上茶谷 大河 球数による球速(ストレート)の推移(2025年9月)
球種割合 (2025.9月)
上茶谷 大河 球種割合(2025年9月)
カウント別 球種割合 (2025.9月)
上茶谷 大河 カウント別 球種割合(2025年9月)
球種 & 球速の分布 1 (2025.9月)
上茶谷 大河 球種&球速の分布1(2025年9月)
球種 & 球速の分布 2 (2025.9月)
上茶谷 大河 球種&球速の分布2(2025年9月)

vs 左打 投手目線 (2025.9月)

※ 5球以上記録があった球種のみ掲載

上茶谷 大河 配球ヒートマップ(2025年9月)
上茶谷 大河 配球ヒートマップ(2025年9月)
上茶谷 大河 配球ヒートマップ(2025年9月)
上茶谷 大河 コース別空振り割合(2025年9月)
上茶谷 大河 コース別空振り割合(2025年9月)
上茶谷 大河 コース別空振り割合(2025年9月)
上茶谷 大河 コース別被安打割合(2025年9月)
上茶谷 大河 コース別被安打割合(2025年9月)
上茶谷 大河 コース別被安打割合(2025年9月)

vs 右打 投手目線 (2025.9月)

※ 5球以上記録があった球種のみ掲載

上茶谷 大河 配球ヒートマップ(2025年9月)
上茶谷 大河 配球ヒートマップ(2025年9月)
上茶谷 大河 配球ヒートマップ(2025年9月)
上茶谷 大河 配球ヒートマップ(2025年9月)
上茶谷 大河 コース別空振り割合(2025年9月)
上茶谷 大河 コース別空振り割合(2025年9月)
上茶谷 大河 コース別空振り割合(2025年9月)
上茶谷 大河 コース別空振り割合(2025年9月)
上茶谷 大河 コース別被安打割合(2025年9月)
上茶谷 大河 コース別被安打割合(2025年9月)
上茶谷 大河 コース別被安打割合(2025年9月)
上茶谷 大河 コース別被安打割合(2025年9月)