福岡ソフトバンクホークス

#29 大江 竜聖

※ 福岡ソフトバンクホークス・大江 竜聖投手の2025年9月の投球成績、球速・球種・配球、コース別空振り割合・被安打割合、球数などのデータを掲載しています。

Basic stats (2025.9月)
出場試合数 5
イニング 7.0
0
1
ホールド 1
セーブ 0
防御率 2.571
WHIP 1.286
FIP 4.834
K/BB 1.667
K% 17.9
BB% 10.7
HR% 3.6
最高球速 141 km/h

※ Pithcer's Basic Statsの概要はこちら

Profile
生年月日 1999年1月15日(26歳)
出身地 神奈川
身長 173cm
体重 82kg
血液型 A
投打 左投げ左打ち
ドラフト 2016年(6位)
プロ通算年 9年
経歴 二松学舎大付高(甲)-巨人-ソフトバンク
主な獲得タイトル nan
打者に投じた球数分布 (2025.9月)
大江 竜聖 打者に投じた球数分布(2025年9月)
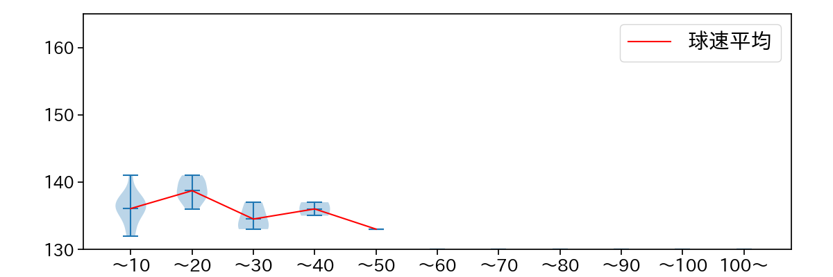
球数による球速(ストレート)の推移 (2025.9月)
大江 竜聖 球数による球速(ストレート)の推移(2025年9月)
球種割合 (2025.9月)
大江 竜聖 球種割合(2025年9月)
カウント別 球種割合 (2025.9月)
大江 竜聖 カウント別 球種割合(2025年9月)
球種 & 球速の分布 1 (2025.9月)
大江 竜聖 球種&球速の分布1(2025年9月)
球種 & 球速の分布 2 (2025.9月)
大江 竜聖 球種&球速の分布2(2025年9月)

vs 左打 投手目線 (2025.9月)

※ 5球以上記録があった球種のみ掲載

大江 竜聖 配球ヒートマップ(2025年9月)
大江 竜聖 配球ヒートマップ(2025年9月)
大江 竜聖 コース別空振り割合(2025年9月)
大江 竜聖 コース別空振り割合(2025年9月)
大江 竜聖 コース別被安打割合(2025年9月)
大江 竜聖 コース別被安打割合(2025年9月)

vs 右打 投手目線 (2025.9月)

※ 5球以上記録があった球種のみ掲載

大江 竜聖 配球ヒートマップ(2025年9月)
大江 竜聖 配球ヒートマップ(2025年9月)
大江 竜聖 配球ヒートマップ(2025年9月)
大江 竜聖 配球ヒートマップ(2025年9月)
大江 竜聖 コース別空振り割合(2025年9月)
大江 竜聖 コース別空振り割合(2025年9月)
大江 竜聖 コース別空振り割合(2025年9月)
大江 竜聖 コース別空振り割合(2025年9月)
大江 竜聖 コース別被安打割合(2025年9月)
大江 竜聖 コース別被安打割合(2025年9月)
大江 竜聖 コース別被安打割合(2025年9月)
大江 竜聖 コース別被安打割合(2025年9月)