福岡ソフトバンクホークス

#64 上茶谷 大河

※ 福岡ソフトバンクホークス・上茶谷 大河投手の2025年8月の投球成績、球速・球種・配球、コース別空振り割合・被安打割合、球数などのデータを掲載しています。

Basic stats (2025.8月)
出場試合数 2
イニング 3.0
0
0
ホールド 0
セーブ 0
防御率 0.000
WHIP 0.667
FIP 1.120
K/BB 3.000
K% 30.0
BB% 0.0
HR% 0.0
最高球速 152 km/h

※ Pithcer's Basic Statsの概要はこちら

Profile
生年月日 1996年8月31日(29歳)
出身地 京都
身長 182cm
体重 83kg
血液型 B
投打 右投げ右打ち
ドラフト 2018年(1位)
プロ通算年 7年
経歴 京都学園高-東洋大-DeNA-ソフトバンク
主な獲得タイトル nan
打者に投じた球数分布 (2025.8月)
上茶谷 大河 打者に投じた球数分布(2025年8月)
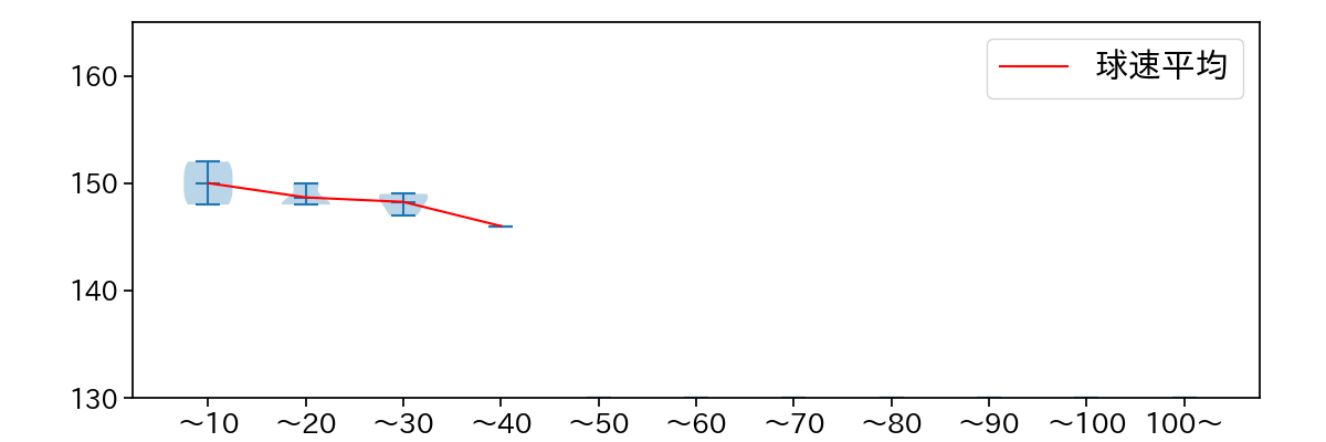
球数による球速(ストレート)の推移 (2025.8月)
上茶谷 大河 球数による球速(ストレート)の推移(2025年8月)
球種割合 (2025.8月)
上茶谷 大河 球種割合(2025年8月)
カウント別 球種割合 (2025.8月)
上茶谷 大河 カウント別 球種割合(2025年8月)
球種 & 球速の分布 1 (2025.8月)
上茶谷 大河 球種&球速の分布1(2025年8月)
球種 & 球速の分布 2 (2025.8月)
上茶谷 大河 球種&球速の分布2(2025年8月)

vs 左打 投手目線 (2025.8月)

※ 5球以上記録があった球種のみ掲載

上茶谷 大河 配球ヒートマップ(2025年8月)
上茶谷 大河 配球ヒートマップ(2025年8月)
上茶谷 大河 コース別空振り割合(2025年8月)
上茶谷 大河 コース別空振り割合(2025年8月)
上茶谷 大河 コース別被安打割合(2025年8月)
上茶谷 大河 コース別被安打割合(2025年8月)

vs 右打 投手目線 (2025.8月)

※ 5球以上記録があった球種のみ掲載

上茶谷 大河 配球ヒートマップ(2025年8月)
上茶谷 大河 配球ヒートマップ(2025年8月)
上茶谷 大河 コース別空振り割合(2025年8月)
上茶谷 大河 コース別空振り割合(2025年8月)
上茶谷 大河 コース別被安打割合(2025年8月)
上茶谷 大河 コース別被安打割合(2025年8月)