福岡ソフトバンクホークス

#35 モイネロ

※ 福岡ソフトバンクホークス・モイネロ投手の2025年8月の投球成績、球速・球種・配球、コース別空振り割合・被安打割合、球数などのデータを掲載しています。

Basic stats (2025.8月)
出場試合数 3
イニング 24.0
1
0
ホールド 0
セーブ 0
防御率 0.000
WHIP 0.750
FIP 1.703
K/BB 4.143
K% 33.0
BB% 8.0
HR% 0.0
最高球速 152 km/h

※ Pithcer's Basic Statsの概要はこちら

Profile
生年月日 1995年12月8日(29歳)
出身地 キューバ
身長 178cm
体重 69kg
血液型 不明
投打 左投げ左打ち
ドラフト nan
プロ通算年 9年
経歴 エイデデピナールデルリオ高-キューバ・ピナールデルリオ-ソフトバンク
主な獲得タイトル (防)24(中)20(ゴ)24
打者に投じた球数分布 (2025.8月)
モイネロ 打者に投じた球数分布(2025年8月)
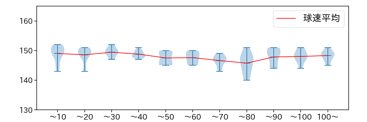
球数による球速(ストレート)の推移 (2025.8月)
モイネロ 球数による球速(ストレート)の推移(2025年8月)
球種割合 (2025.8月)
モイネロ 球種割合(2025年8月)
カウント別 球種割合 (2025.8月)
モイネロ カウント別 球種割合(2025年8月)
球種 & 球速の分布 1 (2025.8月)
モイネロ 球種&球速の分布1(2025年8月)
球種 & 球速の分布 2 (2025.8月)
モイネロ 球種&球速の分布2(2025年8月)

vs 左打 投手目線 (2025.8月)

※ 5球以上記録があった球種のみ掲載

モイネロ 配球ヒートマップ(2025年8月)
モイネロ 配球ヒートマップ(2025年8月)
モイネロ 配球ヒートマップ(2025年8月)
モイネロ 配球ヒートマップ(2025年8月)
モイネロ コース別空振り割合(2025年8月)
モイネロ コース別空振り割合(2025年8月)
モイネロ コース別空振り割合(2025年8月)
モイネロ コース別空振り割合(2025年8月)
モイネロ コース別被安打割合(2025年8月)
モイネロ コース別被安打割合(2025年8月)
モイネロ コース別被安打割合(2025年8月)
モイネロ コース別被安打割合(2025年8月)

vs 右打 投手目線 (2025.8月)

※ 5球以上記録があった球種のみ掲載

モイネロ 配球ヒートマップ(2025年8月)
モイネロ 配球ヒートマップ(2025年8月)
モイネロ 配球ヒートマップ(2025年8月)
モイネロ 配球ヒートマップ(2025年8月)
モイネロ 配球ヒートマップ(2025年8月)
モイネロ コース別空振り割合(2025年8月)
モイネロ コース別空振り割合(2025年8月)
モイネロ コース別空振り割合(2025年8月)
モイネロ コース別空振り割合(2025年8月)
モイネロ コース別空振り割合(2025年8月)
モイネロ コース別被安打割合(2025年8月)
モイネロ コース別被安打割合(2025年8月)
モイネロ コース別被安打割合(2025年8月)
モイネロ コース別被安打割合(2025年8月)
モイネロ コース別被安打割合(2025年8月)