福岡ソフトバンクホークス

#48 藤井 皓哉

※ 福岡ソフトバンクホークス・藤井 皓哉投手の2025年7月の投球成績、球速・球種・配球、コース別空振り割合・被安打割合、球数などのデータを掲載しています。

Basic stats (2025.7月)
出場試合数 10
イニング 9.2
0
1
ホールド 4
セーブ 0
防御率 1.862
WHIP 1.138
FIP 1.258
K/BB 3.600
K% 43.9
BB% 12.2
HR% 0.0
最高球速 156 km/h

※ Pithcer's Basic Statsの概要はこちら

Profile
生年月日 1996年7月29日(29歳)
出身地 岡山
身長 183cm
体重 86kg
血液型 AB
投打 右投げ左打ち
ドラフト 2014年(4位)
プロ通算年 10年
経歴 おかやま山陽高-広島-四国ILplus・高知-ソフトバンク
主な獲得タイトル nan
打者に投じた球数分布 (2025.7月)
藤井 皓哉 打者に投じた球数分布(2025年7月)
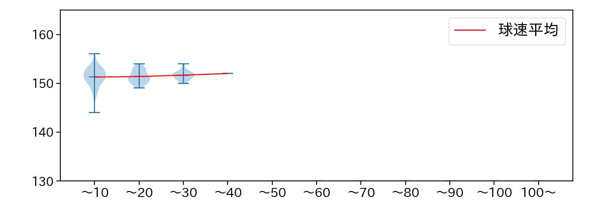
球数による球速(ストレート)の推移 (2025.7月)
藤井 皓哉 球数による球速(ストレート)の推移(2025年7月)
球種割合 (2025.7月)
藤井 皓哉 球種割合(2025年7月)
カウント別 球種割合 (2025.7月)
藤井 皓哉 カウント別 球種割合(2025年7月)
球種 & 球速の分布 1 (2025.7月)
藤井 皓哉 球種&球速の分布1(2025年7月)
球種 & 球速の分布 2 (2025.7月)
藤井 皓哉 球種&球速の分布2(2025年7月)

vs 左打 投手目線 (2025.7月)

※ 5球以上記録があった球種のみ掲載

藤井 皓哉 配球ヒートマップ(2025年7月)
藤井 皓哉 配球ヒートマップ(2025年7月)
藤井 皓哉 コース別空振り割合(2025年7月)
藤井 皓哉 コース別空振り割合(2025年7月)
藤井 皓哉 コース別被安打割合(2025年7月)
藤井 皓哉 コース別被安打割合(2025年7月)

vs 右打 投手目線 (2025.7月)

※ 5球以上記録があった球種のみ掲載

藤井 皓哉 配球ヒートマップ(2025年7月)
藤井 皓哉 配球ヒートマップ(2025年7月)
藤井 皓哉 コース別空振り割合(2025年7月)
藤井 皓哉 コース別空振り割合(2025年7月)
藤井 皓哉 コース別被安打割合(2025年7月)
藤井 皓哉 コース別被安打割合(2025年7月)