福岡ソフトバンクホークス

#41 前田 悠伍

※ 福岡ソフトバンクホークス・前田 悠伍投手の2025年7月の投球成績、球速・球種・配球、コース別空振り割合・被安打割合、球数などのデータを掲載しています。

Basic stats (2025.7月)
出場試合数 1
イニング 6.0
1
0
ホールド 0
セーブ 0
防御率 0.000
WHIP 0.833
FIP 2.953
K/BB 2.000
K% 10.0
BB% 5.0
HR% 0.0
最高球速 147 km/h

※ Pithcer's Basic Statsの概要はこちら

Profile
生年月日 2005年8月4日(20歳)
出身地 滋賀
身長 179cm
体重 80kg
血液型 A
投打 左投げ左打ち
ドラフト 2023年(1位)
プロ通算年 2年
経歴 大阪桐蔭高(甲)-ソフトバンク
主な獲得タイトル nan
打者に投じた球数分布 (2025.7月)
前田 悠伍 打者に投じた球数分布(2025年7月)
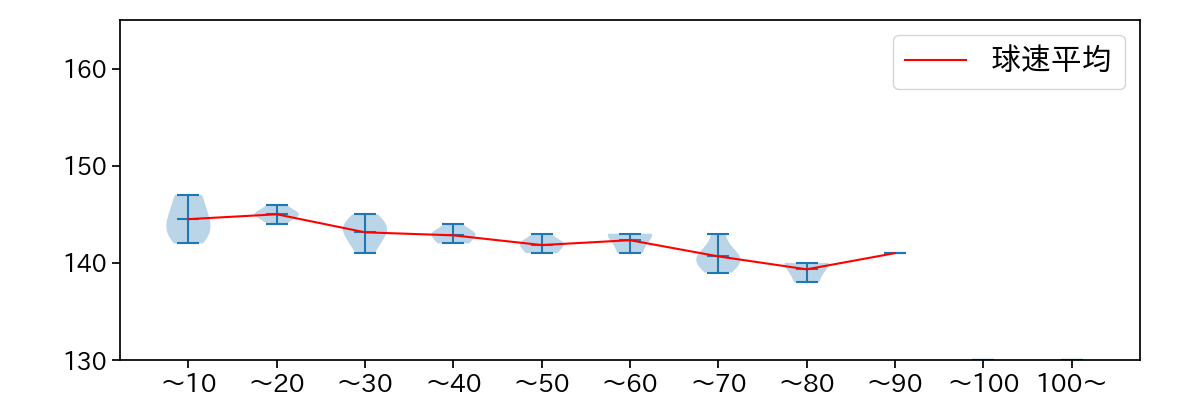
球数による球速(ストレート)の推移 (2025.7月)
前田 悠伍 球数による球速(ストレート)の推移(2025年7月)
球種割合 (2025.7月)
前田 悠伍 球種割合(2025年7月)
カウント別 球種割合 (2025.7月)
前田 悠伍 カウント別 球種割合(2025年7月)
球種 & 球速の分布 1 (2025.7月)
前田 悠伍 球種&球速の分布1(2025年7月)
球種 & 球速の分布 2 (2025.7月)
前田 悠伍 球種&球速の分布2(2025年7月)

vs 左打 投手目線 (2025.7月)

※ 5球以上記録があった球種のみ掲載

前田 悠伍 配球ヒートマップ(2025年7月)
前田 悠伍 配球ヒートマップ(2025年7月)
前田 悠伍 コース別空振り割合(2025年7月)
前田 悠伍 コース別空振り割合(2025年7月)
前田 悠伍 コース別被安打割合(2025年7月)
前田 悠伍 コース別被安打割合(2025年7月)

vs 右打 投手目線 (2025.7月)

※ 5球以上記録があった球種のみ掲載

前田 悠伍 配球ヒートマップ(2025年7月)
前田 悠伍 配球ヒートマップ(2025年7月)
前田 悠伍 配球ヒートマップ(2025年7月)
前田 悠伍 コース別空振り割合(2025年7月)
前田 悠伍 コース別空振り割合(2025年7月)
前田 悠伍 コース別空振り割合(2025年7月)
前田 悠伍 コース別被安打割合(2025年7月)
前田 悠伍 コース別被安打割合(2025年7月)
前田 悠伍 コース別被安打割合(2025年7月)