福岡ソフトバンクホークス

#40 杉山 一樹

※ 福岡ソフトバンクホークス・杉山 一樹投手の2025年7月の投球成績、球速・球種・配球、コース別空振り割合・被安打割合、球数などのデータを掲載しています。

Basic stats (2025.7月)
出場試合数 10
イニング 10.0
0
0
ホールド 0
セーブ 7
防御率 3.600
WHIP 1.500
FIP 1.520
K/BB 5.667
K% 36.2
BB% 6.4
HR% 0.0
最高球速 156 km/h

※ Pithcer's Basic Statsの概要はこちら

Profile
生年月日 1997年12月7日(27歳)
出身地 静岡
身長 192cm
体重 107kg
血液型 A
投打 右投げ右打ち
ドラフト 2018年(2位)
プロ通算年 7年
経歴 駿河総合高-三菱重工広島-ソフトバンク
主な獲得タイトル nan
打者に投じた球数分布 (2025.7月)
杉山 一樹 打者に投じた球数分布(2025年7月)
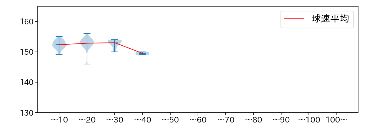
球数による球速(ストレート)の推移 (2025.7月)
杉山 一樹 球数による球速(ストレート)の推移(2025年7月)
球種割合 (2025.7月)
杉山 一樹 球種割合(2025年7月)
カウント別 球種割合 (2025.7月)
杉山 一樹 カウント別 球種割合(2025年7月)
球種 & 球速の分布 1 (2025.7月)
杉山 一樹 球種&球速の分布1(2025年7月)
球種 & 球速の分布 2 (2025.7月)
杉山 一樹 球種&球速の分布2(2025年7月)

vs 左打 投手目線 (2025.7月)

※ 5球以上記録があった球種のみ掲載

杉山 一樹 配球ヒートマップ(2025年7月)
杉山 一樹 配球ヒートマップ(2025年7月)
杉山 一樹 コース別空振り割合(2025年7月)
杉山 一樹 コース別空振り割合(2025年7月)
杉山 一樹 コース別被安打割合(2025年7月)
杉山 一樹 コース別被安打割合(2025年7月)

vs 右打 投手目線 (2025.7月)

※ 5球以上記録があった球種のみ掲載

杉山 一樹 配球ヒートマップ(2025年7月)
杉山 一樹 配球ヒートマップ(2025年7月)
杉山 一樹 コース別空振り割合(2025年7月)
杉山 一樹 コース別空振り割合(2025年7月)
杉山 一樹 コース別被安打割合(2025年7月)
杉山 一樹 コース別被安打割合(2025年7月)