福岡ソフトバンクホークス

#35 モイネロ

※ 福岡ソフトバンクホークス・モイネロ投手の2025年7月の投球成績、球速・球種・配球、コース別空振り割合・被安打割合、球数などのデータを掲載しています。

Basic stats (2025.7月)
出場試合数 4
イニング 28.0
2
2
ホールド 0
セーブ 0
防御率 1.286
WHIP 0.964
FIP 2.477
K/BB 2.625
K% 19.4
BB% 7.4
HR% 0.0
最高球速 153 km/h

※ Pithcer's Basic Statsの概要はこちら

Profile
生年月日 1995年12月8日(29歳)
出身地 キューバ
身長 178cm
体重 69kg
血液型 不明
投打 左投げ左打ち
ドラフト nan
プロ通算年 9年
経歴 エイデデピナールデルリオ高-キューバ・ピナールデルリオ-ソフトバンク
主な獲得タイトル (防)24(中)20(ゴ)24
打者に投じた球数分布 (2025.7月)
モイネロ 打者に投じた球数分布(2025年7月)
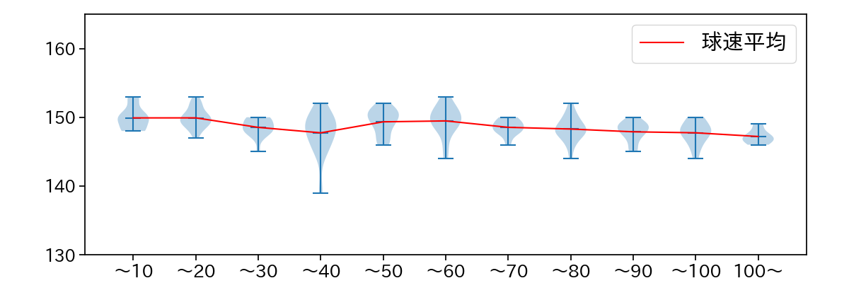
球数による球速(ストレート)の推移 (2025.7月)
モイネロ 球数による球速(ストレート)の推移(2025年7月)
球種割合 (2025.7月)
モイネロ 球種割合(2025年7月)
カウント別 球種割合 (2025.7月)
モイネロ カウント別 球種割合(2025年7月)
球種 & 球速の分布 1 (2025.7月)
モイネロ 球種&球速の分布1(2025年7月)
球種 & 球速の分布 2 (2025.7月)
モイネロ 球種&球速の分布2(2025年7月)

vs 左打 投手目線 (2025.7月)

※ 5球以上記録があった球種のみ掲載

モイネロ 配球ヒートマップ(2025年7月)
モイネロ 配球ヒートマップ(2025年7月)
モイネロ 配球ヒートマップ(2025年7月)
モイネロ 配球ヒートマップ(2025年7月)
モイネロ コース別空振り割合(2025年7月)
モイネロ コース別空振り割合(2025年7月)
モイネロ コース別空振り割合(2025年7月)
モイネロ コース別空振り割合(2025年7月)
モイネロ コース別被安打割合(2025年7月)
モイネロ コース別被安打割合(2025年7月)
モイネロ コース別被安打割合(2025年7月)
モイネロ コース別被安打割合(2025年7月)

vs 右打 投手目線 (2025.7月)

※ 5球以上記録があった球種のみ掲載

モイネロ 配球ヒートマップ(2025年7月)
モイネロ 配球ヒートマップ(2025年7月)
モイネロ 配球ヒートマップ(2025年7月)
モイネロ 配球ヒートマップ(2025年7月)
モイネロ コース別空振り割合(2025年7月)
モイネロ コース別空振り割合(2025年7月)
モイネロ コース別空振り割合(2025年7月)
モイネロ コース別空振り割合(2025年7月)
モイネロ コース別被安打割合(2025年7月)
モイネロ コース別被安打割合(2025年7月)
モイネロ コース別被安打割合(2025年7月)
モイネロ コース別被安打割合(2025年7月)