福岡ソフトバンクホークス

#68 木村 光

※ 福岡ソフトバンクホークス・木村 光投手の2025年6月の投球成績、球速・球種・配球、コース別空振り割合・被安打割合、球数などのデータを掲載しています。

Basic stats (2025.6月)
出場試合数 2
イニング 2.2
0
0
ホールド 0
セーブ 0
防御率 3.375
WHIP 0.750
FIP 0.120
K/BB 4.000
K% 40.0
BB% 0.0
HR% 0.0
最高球速 153 km/h

※ Pithcer's Basic Statsの概要はこちら

Profile
生年月日 2000年7月2日(25歳)
出身地 奈良
身長 173cm
体重 73kg
血液型 B
投打 右投げ左打ち
ドラフト 2022年((育)3位)
プロ通算年 3年
経歴 奈良大付高(甲)-佛教大-ソフトバンク
主な獲得タイトル nan
打者に投じた球数分布 (2025.6月)
木村 光 打者に投じた球数分布(2025年6月)
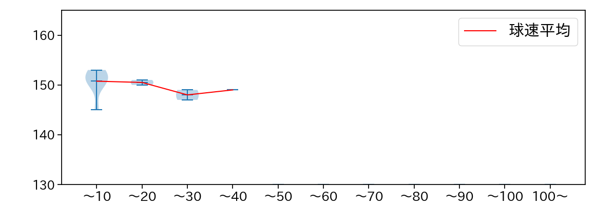
球数による球速(ストレート)の推移 (2025.6月)
木村 光 球数による球速(ストレート)の推移(2025年6月)
球種割合 (2025.6月)
木村 光 球種割合(2025年6月)
カウント別 球種割合 (2025.6月)
木村 光 カウント別 球種割合(2025年6月)
球種 & 球速の分布 1 (2025.6月)
木村 光 球種&球速の分布1(2025年6月)
球種 & 球速の分布 2 (2025.6月)
木村 光 球種&球速の分布2(2025年6月)

vs 左打 投手目線 (2025.6月)

※ 5球以上記録があった球種のみ掲載

木村 光 配球ヒートマップ(2025年6月)
木村 光 コース別空振り割合(2025年6月)
木村 光 コース別被安打割合(2025年6月)

vs 右打 投手目線 (2025.6月)

※ 5球以上記録があった球種のみ掲載

木村 光 配球ヒートマップ(2025年6月)
木村 光 コース別空振り割合(2025年6月)
木村 光 コース別被安打割合(2025年6月)