福岡ソフトバンクホークス

#17 有原 航平

※ 福岡ソフトバンクホークス・有原 航平投手の2025年6月の投球成績、球速・球種・配球、コース別空振り割合・被安打割合、球数などのデータを掲載しています。

Basic stats (2025.6月)
出場試合数 3
イニング 21.0
2
0
ホールド 0
セーブ 0
防御率 0.857
WHIP 1.238
FIP 2.263
K/BB 2.625
K% 24.4
BB% 9.3
HR% 0.0
最高球速 151 km/h

※ Pithcer's Basic Statsの概要はこちら

Profile
生年月日 1992年8月11日(33歳)
出身地 広島
身長 190cm
体重 100kg
血液型 AB
投打 右投げ右打ち
ドラフト 2014年(1位)
プロ通算年 9年
経歴 広陵高(甲)-早稲田大-日本ハム-レンジャーズ-3Aラウンドロック-ソフトバンク
主な獲得タイトル (勝)19、24(新)15(ベ)24
打者に投じた球数分布 (2025.6月)
有原 航平 打者に投じた球数分布(2025年6月)
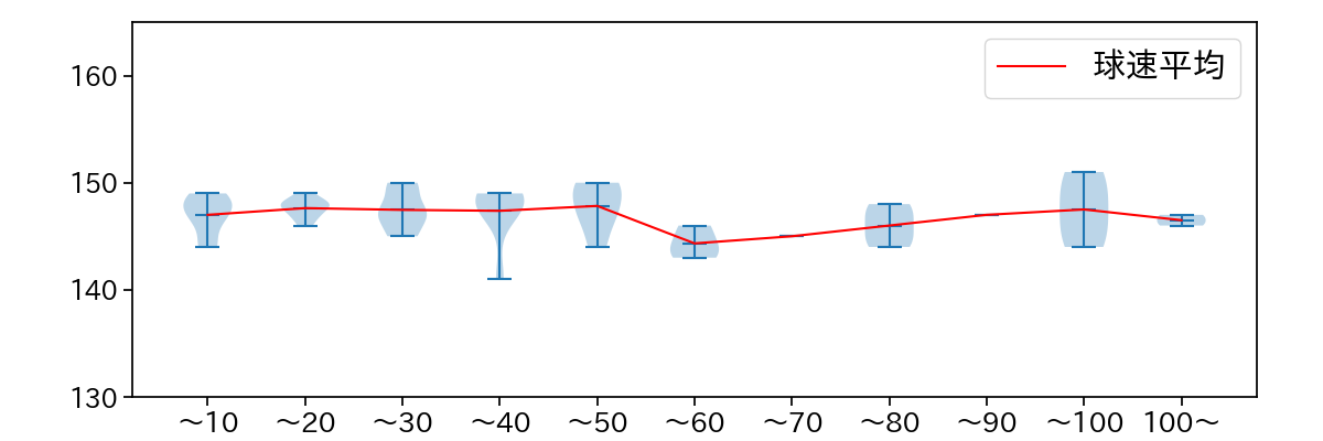
球数による球速(ストレート)の推移 (2025.6月)
有原 航平 球数による球速(ストレート)の推移(2025年6月)
球種割合 (2025.6月)
有原 航平 球種割合(2025年6月)
カウント別 球種割合 (2025.6月)
有原 航平 カウント別 球種割合(2025年6月)
球種 & 球速の分布 1 (2025.6月)
有原 航平 球種&球速の分布1(2025年6月)
球種 & 球速の分布 2 (2025.6月)
有原 航平 球種&球速の分布2(2025年6月)

vs 左打 投手目線 (2025.6月)

※ 5球以上記録があった球種のみ掲載

有原 航平 配球ヒートマップ(2025年6月)
有原 航平 配球ヒートマップ(2025年6月)
有原 航平 配球ヒートマップ(2025年6月)
有原 航平 配球ヒートマップ(2025年6月)
有原 航平 配球ヒートマップ(2025年6月)
有原 航平 配球ヒートマップ(2025年6月)
有原 航平 コース別空振り割合(2025年6月)
有原 航平 コース別空振り割合(2025年6月)
有原 航平 コース別空振り割合(2025年6月)
有原 航平 コース別空振り割合(2025年6月)
有原 航平 コース別空振り割合(2025年6月)
有原 航平 コース別空振り割合(2025年6月)
有原 航平 コース別被安打割合(2025年6月)
有原 航平 コース別被安打割合(2025年6月)
有原 航平 コース別被安打割合(2025年6月)
有原 航平 コース別被安打割合(2025年6月)
有原 航平 コース別被安打割合(2025年6月)
有原 航平 コース別被安打割合(2025年6月)

vs 右打 投手目線 (2025.6月)

※ 5球以上記録があった球種のみ掲載

有原 航平 配球ヒートマップ(2025年6月)
有原 航平 配球ヒートマップ(2025年6月)
有原 航平 配球ヒートマップ(2025年6月)
有原 航平 配球ヒートマップ(2025年6月)
有原 航平 コース別空振り割合(2025年6月)
有原 航平 コース別空振り割合(2025年6月)
有原 航平 コース別空振り割合(2025年6月)
有原 航平 コース別空振り割合(2025年6月)
有原 航平 コース別被安打割合(2025年6月)
有原 航平 コース別被安打割合(2025年6月)
有原 航平 コース別被安打割合(2025年6月)
有原 航平 コース別被安打割合(2025年6月)