福岡ソフトバンクホークス

#16 東浜 巨

※ 福岡ソフトバンクホークス・東浜 巨投手の2025年6月の投球成績、球速・球種・配球、コース別空振り割合・被安打割合、球数などのデータを掲載しています。

Basic stats (2025.6月)
出場試合数 1
イニング 6.0
1
0
ホールド 0
セーブ 0
防御率 0.000
WHIP 0.833
FIP 2.287
K/BB 4.000
K% 18.2
BB% 4.5
HR% 0.0
最高球速 146 km/h

※ Pithcer's Basic Statsの概要はこちら

Profile
生年月日 1990年6月20日(35歳)
出身地 沖縄
身長 183cm
体重 84kg
血液型 A
投打 右投げ右打ち
ドラフト 2012年(1位)
プロ通算年 13年
経歴 沖縄尚学高(甲)-亜細亜大-ソフトバンク
主な獲得タイトル (勝)17
打者に投じた球数分布 (2025.6月)
東浜 巨 打者に投じた球数分布(2025年6月)
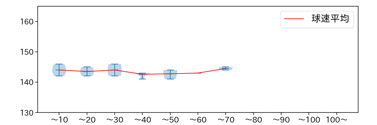
球数による球速(ストレート)の推移 (2025.6月)
東浜 巨 球数による球速(ストレート)の推移(2025年6月)
球種割合 (2025.6月)
東浜 巨 球種割合(2025年6月)
カウント別 球種割合 (2025.6月)
東浜 巨 カウント別 球種割合(2025年6月)
球種 & 球速の分布 1 (2025.6月)
東浜 巨 球種&球速の分布1(2025年6月)
球種 & 球速の分布 2 (2025.6月)
東浜 巨 球種&球速の分布2(2025年6月)

vs 左打 投手目線 (2025.6月)

※ 5球以上記録があった球種のみ掲載

東浜 巨 配球ヒートマップ(2025年6月)
東浜 巨 配球ヒートマップ(2025年6月)
東浜 巨 配球ヒートマップ(2025年6月)
東浜 巨 コース別空振り割合(2025年6月)
東浜 巨 コース別空振り割合(2025年6月)
東浜 巨 コース別空振り割合(2025年6月)
東浜 巨 コース別被安打割合(2025年6月)
東浜 巨 コース別被安打割合(2025年6月)
東浜 巨 コース別被安打割合(2025年6月)

vs 右打 投手目線 (2025.6月)

※ 5球以上記録があった球種のみ掲載

東浜 巨 配球ヒートマップ(2025年6月)
東浜 巨 配球ヒートマップ(2025年6月)
東浜 巨 配球ヒートマップ(2025年6月)
東浜 巨 コース別空振り割合(2025年6月)
東浜 巨 コース別空振り割合(2025年6月)
東浜 巨 コース別空振り割合(2025年6月)
東浜 巨 コース別被安打割合(2025年6月)
東浜 巨 コース別被安打割合(2025年6月)
東浜 巨 コース別被安打割合(2025年6月)