福岡ソフトバンクホークス

#11 津森 宥紀

※ 福岡ソフトバンクホークス・津森 宥紀投手の2025年6月の投球成績、球速・球種・配球、コース別空振り割合・被安打割合、球数などのデータを掲載しています。

Basic stats (2025.6月)
出場試合数 4
イニング 3.1
0
0
ホールド 2
セーブ 1
防御率 2.700
WHIP 1.200
FIP 1.020
K/BB 5.000
K% 35.7
BB% 0.0
HR% 0.0
最高球速 153 km/h

※ Pithcer's Basic Statsの概要はこちら

Profile
生年月日 1998年1月21日(27歳)
出身地 和歌山
身長 176cm
体重 87kg
血液型 O
投打 右投げ右打ち
ドラフト 2019年(3位)
プロ通算年 6年
経歴 和歌山東高-東北福祉大-ソフトバンク
主な獲得タイトル nan
打者に投じた球数分布 (2025.6月)
津森 宥紀 打者に投じた球数分布(2025年6月)
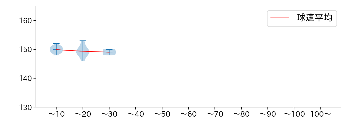
球数による球速(ストレート)の推移 (2025.6月)
津森 宥紀 球数による球速(ストレート)の推移(2025年6月)
球種割合 (2025.6月)
津森 宥紀 球種割合(2025年6月)
カウント別 球種割合 (2025.6月)
津森 宥紀 カウント別 球種割合(2025年6月)
球種 & 球速の分布 1 (2025.6月)
津森 宥紀 球種&球速の分布1(2025年6月)
球種 & 球速の分布 2 (2025.6月)
津森 宥紀 球種&球速の分布2(2025年6月)

vs 左打 投手目線 (2025.6月)

※ 5球以上記録があった球種のみ掲載

津森 宥紀 配球ヒートマップ(2025年6月)
津森 宥紀 コース別空振り割合(2025年6月)
津森 宥紀 コース別被安打割合(2025年6月)

vs 右打 投手目線 (2025.6月)

※ 5球以上記録があった球種のみ掲載

津森 宥紀 配球ヒートマップ(2025年6月)
津森 宥紀 配球ヒートマップ(2025年6月)
津森 宥紀 コース別空振り割合(2025年6月)
津森 宥紀 コース別空振り割合(2025年6月)
津森 宥紀 コース別被安打割合(2025年6月)
津森 宥紀 コース別被安打割合(2025年6月)