福岡ソフトバンクホークス

#53 大山 凌

※ 福岡ソフトバンクホークス・大山 凌投手の2025年4月の投球成績、球速・球種・配球、コース別空振り割合・被安打割合、球数などのデータを掲載しています。

Basic stats (2025.4月)
出場試合数 7
イニング 9.2
0
0
ホールド 0
セーブ 0
防御率 0.931
WHIP 1.345
FIP 2.292
K/BB 3.500
K% 16.3
BB% 4.7
HR% 0.0
最高球速 152 km/h

※ Pithcer's Basic Statsの概要はこちら

Profile
生年月日 2002年3月27日(23歳)
出身地 栃木
身長 179cm
体重 80kg
血液型 B
投打 右投げ右打ち
ドラフト 2023年(6位)
プロ通算年 2年
経歴 白鴎大足利高-東日本国際大-ソフトバンク
主な獲得タイトル nan
打者に投じた球数分布 (2025.4月)
大山 凌 打者に投じた球数分布(2025年4月)
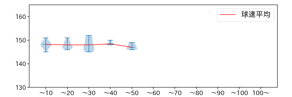
球数による球速(ストレート)の推移 (2025.4月)
大山 凌 球数による球速(ストレート)の推移(2025年4月)
球種割合 (2025.4月)
大山 凌 球種割合(2025年4月)
カウント別 球種割合 (2025.4月)
大山 凌 カウント別 球種割合(2025年4月)
球種 & 球速の分布 1 (2025.4月)
大山 凌 球種&球速の分布1(2025年4月)
球種 & 球速の分布 2 (2025.4月)
大山 凌 球種&球速の分布2(2025年4月)

vs 左打 投手目線 (2025.4月)

※ 5球以上記録があった球種のみ掲載

大山 凌 配球ヒートマップ(2025年4月)
大山 凌 配球ヒートマップ(2025年4月)
大山 凌 配球ヒートマップ(2025年4月)
大山 凌 配球ヒートマップ(2025年4月)
大山 凌 配球ヒートマップ(2025年4月)
大山 凌 配球ヒートマップ(2025年4月)
大山 凌 コース別空振り割合(2025年4月)
大山 凌 コース別空振り割合(2025年4月)
大山 凌 コース別空振り割合(2025年4月)
大山 凌 コース別空振り割合(2025年4月)
大山 凌 コース別空振り割合(2025年4月)
大山 凌 コース別空振り割合(2025年4月)
大山 凌 コース別被安打割合(2025年4月)
大山 凌 コース別被安打割合(2025年4月)
大山 凌 コース別被安打割合(2025年4月)
大山 凌 コース別被安打割合(2025年4月)
大山 凌 コース別被安打割合(2025年4月)
大山 凌 コース別被安打割合(2025年4月)

vs 右打 投手目線 (2025.4月)

※ 5球以上記録があった球種のみ掲載

大山 凌 配球ヒートマップ(2025年4月)
大山 凌 配球ヒートマップ(2025年4月)
大山 凌 配球ヒートマップ(2025年4月)
大山 凌 配球ヒートマップ(2025年4月)
大山 凌 コース別空振り割合(2025年4月)
大山 凌 コース別空振り割合(2025年4月)
大山 凌 コース別空振り割合(2025年4月)
大山 凌 コース別空振り割合(2025年4月)
大山 凌 コース別被安打割合(2025年4月)
大山 凌 コース別被安打割合(2025年4月)
大山 凌 コース別被安打割合(2025年4月)
大山 凌 コース別被安打割合(2025年4月)