福岡ソフトバンクホークス

#51 前田 純

※ 福岡ソフトバンクホークス・前田 純投手の2025年4月の投球成績、球速・球種・配球、コース別空振り割合・被安打割合、球数などのデータを掲載しています。

Basic stats (2025.4月)
出場試合数 4
イニング 19.1
0
1
ホールド 0
セーブ 0
防御率 1.862
WHIP 1.190
FIP 4.465
K/BB 2.250
K% 10.8
BB% 4.8
HR% 2.4
最高球速 144 km/h

※ Pithcer's Basic Statsの概要はこちら

Profile
生年月日 2000年6月4日(25歳)
出身地 沖縄
身長 189cm
体重 88kg
血液型 不明
投打 左投げ左打ち
ドラフト 2022年((育)10位)
プロ通算年 3年
経歴 中部商高-日本文理大-ソフトバンク
主な獲得タイトル nan
打者に投じた球数分布 (2025.4月)
前田 純 打者に投じた球数分布(2025年4月)
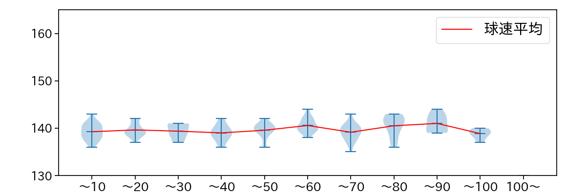
球数による球速(ストレート)の推移 (2025.4月)
前田 純 球数による球速(ストレート)の推移(2025年4月)
球種割合 (2025.4月)
前田 純 球種割合(2025年4月)
カウント別 球種割合 (2025.4月)
前田 純 カウント別 球種割合(2025年4月)
球種 & 球速の分布 1 (2025.4月)
前田 純 球種&球速の分布1(2025年4月)
球種 & 球速の分布 2 (2025.4月)
前田 純 球種&球速の分布2(2025年4月)

vs 左打 投手目線 (2025.4月)

※ 5球以上記録があった球種のみ掲載

前田 純 配球ヒートマップ(2025年4月)
前田 純 配球ヒートマップ(2025年4月)
前田 純 配球ヒートマップ(2025年4月)
前田 純 配球ヒートマップ(2025年4月)
前田 純 コース別空振り割合(2025年4月)
前田 純 コース別空振り割合(2025年4月)
前田 純 コース別空振り割合(2025年4月)
前田 純 コース別空振り割合(2025年4月)
前田 純 コース別被安打割合(2025年4月)
前田 純 コース別被安打割合(2025年4月)
前田 純 コース別被安打割合(2025年4月)
前田 純 コース別被安打割合(2025年4月)

vs 右打 投手目線 (2025.4月)

※ 5球以上記録があった球種のみ掲載

前田 純 配球ヒートマップ(2025年4月)
前田 純 配球ヒートマップ(2025年4月)
前田 純 配球ヒートマップ(2025年4月)
前田 純 配球ヒートマップ(2025年4月)
前田 純 配球ヒートマップ(2025年4月)
前田 純 コース別空振り割合(2025年4月)
前田 純 コース別空振り割合(2025年4月)
前田 純 コース別空振り割合(2025年4月)
前田 純 コース別空振り割合(2025年4月)
前田 純 コース別空振り割合(2025年4月)
前田 純 コース別被安打割合(2025年4月)
前田 純 コース別被安打割合(2025年4月)
前田 純 コース別被安打割合(2025年4月)
前田 純 コース別被安打割合(2025年4月)
前田 純 コース別被安打割合(2025年4月)