福岡ソフトバンクホークス

#63 ヘルナンデス

※ 福岡ソフトバンクホークス・ヘルナンデス投手の2025年3月の投球成績、球速・球種・配球、コース別空振り割合・被安打割合、球数などのデータを掲載しています。

Basic stats (2025.3月)
出場試合数 2
イニング 1.1
0
0
ホールド 1
セーブ 0
防御率 6.750
WHIP 2.250
FIP -1.380
K/BB 3.000
K% 42.9
BB% 0.0
HR% 0.0
最高球速 154 km/h

※ Pithcer's Basic Statsの概要はこちら

Profile
生年月日 1996年12月17日(28歳)
出身地 ベネズエラ
身長 188cm
体重 115kg
血液型 不明
投打 左投げ左打ち
ドラフト nan
プロ通算年 3年
経歴 ボリバリアーノサンフランシスコデアシス高-レッドソックス-3Aノーフォーク-ソフトバンク
主な獲得タイトル nan
打者に投じた球数分布 (2025.3月)
ヘルナンデス 打者に投じた球数分布(2025年3月)
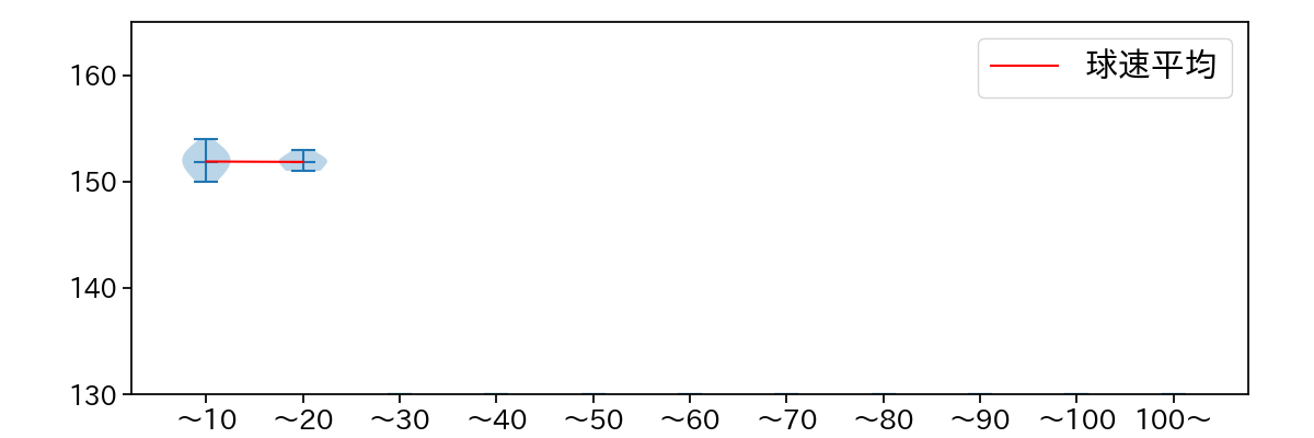
球数による球速(ストレート)の推移 (2025.3月)
ヘルナンデス 球数による球速(ストレート)の推移(2025年3月)
球種割合 (2025.3月)
ヘルナンデス 球種割合(2025年3月)
カウント別 球種割合 (2025.3月)
ヘルナンデス カウント別 球種割合(2025年3月)
球種 & 球速の分布 1 (2025.3月)
ヘルナンデス 球種&球速の分布1(2025年3月)
球種 & 球速の分布 2 (2025.3月)
ヘルナンデス 球種&球速の分布2(2025年3月)

vs 左打 投手目線 (2025.3月)

※ 5球以上記録があった球種のみ掲載

ヘルナンデス 配球ヒートマップ(2025年3月)
ヘルナンデス コース別空振り割合(2025年3月)
ヘルナンデス コース別被安打割合(2025年3月)

vs 右打 投手目線 (2025.3月)

※ 5球以上記録があった球種のみ掲載

ヘルナンデス 配球ヒートマップ(2025年3月)
ヘルナンデス コース別空振り割合(2025年3月)
ヘルナンデス コース別被安打割合(2025年3月)