福岡ソフトバンクホークス

#39 尾形 崇斗

※ 福岡ソフトバンクホークス・尾形 崇斗投手の2025年3月の投球成績、球速・球種・配球、コース別空振り割合・被安打割合、球数などのデータを掲載しています。

Basic stats (2025.3月)
出場試合数 1
イニング 0.2
0
0
ホールド 0
セーブ 0
防御率 27.000
WHIP 6.000
FIP 12.120
K/BB 0.000
K% 0.0
BB% 33.3
HR% 0.0
最高球速 155 km/h

※ Pithcer's Basic Statsの概要はこちら

Profile
生年月日 1999年5月15日(26歳)
出身地 宮城
身長 182cm
体重 88kg
血液型 O
投打 右投げ左打ち
ドラフト 2017年((育)1位)
プロ通算年 8年
経歴 学法石川高-ソフトバンク
主な獲得タイトル nan
打者に投じた球数分布 (2025.3月)
尾形 崇斗 打者に投じた球数分布(2025年3月)
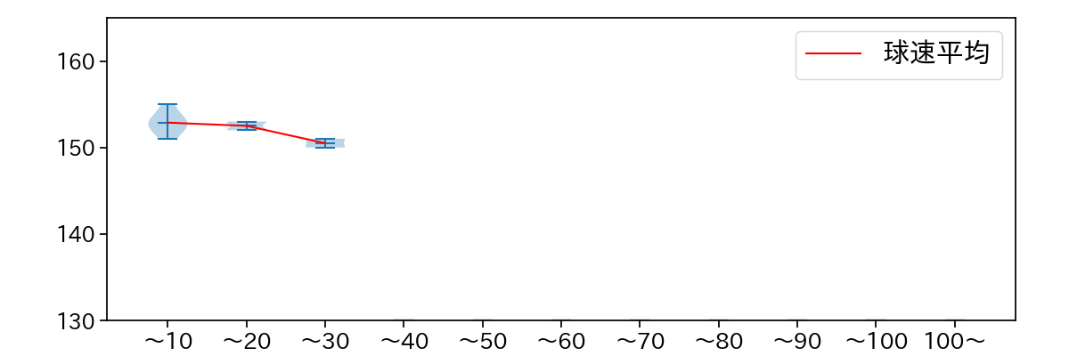
球数による球速(ストレート)の推移 (2025.3月)
尾形 崇斗 球数による球速(ストレート)の推移(2025年3月)
球種割合 (2025.3月)
尾形 崇斗 球種割合(2025年3月)
カウント別 球種割合 (2025.3月)
尾形 崇斗 カウント別 球種割合(2025年3月)
球種 & 球速の分布 1 (2025.3月)
尾形 崇斗 球種&球速の分布1(2025年3月)
球種 & 球速の分布 2 (2025.3月)
尾形 崇斗 球種&球速の分布2(2025年3月)

vs 左打 投手目線 (2025.3月)

※ 5球以上記録があった球種のみ掲載

尾形 崇斗 配球ヒートマップ(2025年3月)
尾形 崇斗 コース別空振り割合(2025年3月)
尾形 崇斗 コース別被安打割合(2025年3月)

vs 右打 投手目線 (2025.3月)

※ 5球以上記録があった球種のみ掲載