読売ジャイアンツ

#92 マルティネス

※ 読売ジャイアンツ・マルティネス投手の2025年レギュラーシーズン全試合の投球成績、球速・球種・配球、コース別空振り割合・被安打割合、球数などのデータを掲載しています。

Basic stats (2025.レギュラーシーズン全試合)
出場試合数 58
イニング 56.2
3
2
ホールド 3
セーブ 46
防御率 1.112
WHIP 0.759
FIP 2.096
K/BB 5.909
K% 30.7
BB% 5.2
HR% 1.4
最高球速 158 km/h

※ Pithcer's Basic Statsの概要はこちら

Profile
生年月日 1996年10月11日(29歳)
出身地 キューバ
身長 193cm
体重 93kg
血液型 不明
投打 右投げ左打ち
ドラフト nan
プロ通算年 9年
経歴 エイデデピナールデルリオ高-キューバ・ピナールデルリオ-中日-巨人
主な獲得タイトル (セ)22、24
打者に投じた球数分布 (2025.レギュラーシーズン全試合)
マルティネス 打者に投じた球数分布(2025年レギュラーシーズン全試合)
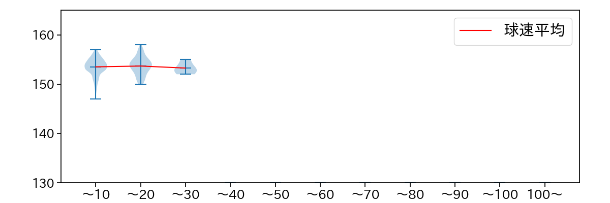
球数による球速(ストレート)の推移 (2025.レギュラーシーズン全試合)
マルティネス 球数による球速(ストレート)の推移(2025年レギュラーシーズン全試合)
球種割合 (2025.レギュラーシーズン全試合)
マルティネス 球種割合(2025年レギュラーシーズン全試合)
カウント別 球種割合 (2025.レギュラーシーズン全試合)
マルティネス カウント別 球種割合(2025年レギュラーシーズン全試合)
球種 & 球速の分布 1 (2025.レギュラーシーズン全試合)
マルティネス 球種&球速の分布1(2025年レギュラーシーズン全試合)
球種 & 球速の分布 2 (2025.レギュラーシーズン全試合)
マルティネス 球種&球速の分布2(2025年レギュラーシーズン全試合)

vs 左打 投手目線 (2025.レギュラーシーズン全試合)

※ 5球以上記録があった球種のみ掲載

マルティネス 配球ヒートマップ(2025年rs月)
マルティネス 配球ヒートマップ(2025年rs月)
マルティネス 配球ヒートマップ(2025年rs月)
マルティネス 配球ヒートマップ(2025年rs月)
マルティネス 配球ヒートマップ(2025年rs月)
マルティネス コース別空振り割合(2025年rs月)
マルティネス コース別空振り割合(2025年rs月)
マルティネス コース別空振り割合(2025年rs月)
マルティネス コース別空振り割合(2025年rs月)
マルティネス コース別空振り割合(2025年rs月)
マルティネス コース別被安打割合(2025年rs月)
マルティネス コース別被安打割合(2025年rs月)
マルティネス コース別被安打割合(2025年rs月)
マルティネス コース別被安打割合(2025年rs月)
マルティネス コース別被安打割合(2025年rs月)

vs 右打 投手目線 (2025.レギュラーシーズン全試合)

※ 5球以上記録があった球種のみ掲載

マルティネス 配球ヒートマップ(2025年rs月)
マルティネス 配球ヒートマップ(2025年rs月)
マルティネス 配球ヒートマップ(2025年rs月)
マルティネス 配球ヒートマップ(2025年rs月)
マルティネス 配球ヒートマップ(2025年rs月)
マルティネス コース別空振り割合(2025年rs月)
マルティネス コース別空振り割合(2025年rs月)
マルティネス コース別空振り割合(2025年rs月)
マルティネス コース別空振り割合(2025年rs月)
マルティネス コース別空振り割合(2025年rs月)
マルティネス コース別被安打割合(2025年rs月)
マルティネス コース別被安打割合(2025年rs月)
マルティネス コース別被安打割合(2025年rs月)
マルティネス コース別被安打割合(2025年rs月)
マルティネス コース別被安打割合(2025年rs月)