読売ジャイアンツ

#63 泉 圭輔

※ 読売ジャイアンツ・泉 圭輔投手の2025年レギュラーシーズン全試合の投球成績、球速・球種・配球、コース別空振り割合・被安打割合、球数などのデータを掲載しています。

Basic stats (2025.レギュラーシーズン全試合)
出場試合数 10
イニング 12.1
0
0
ホールド 0
セーブ 0
防御率 5.838
WHIP 1.622
FIP 5.228
K/BB 2.000
K% 20.3
BB% 10.2
HR% 3.4
最高球速 150 km/h

※ Pithcer's Basic Statsの概要はこちら

Profile
生年月日 1997年3月2日(28歳)
出身地 石川
身長 188cm
体重 82kg
血液型 A
投打 右投げ右打ち
ドラフト 2018年(6位)
プロ通算年 7年
経歴 金沢西高-金沢星稜大-ソフトバンク-巨人
主な獲得タイトル nan
打者に投じた球数分布 (2025.レギュラーシーズン全試合)
泉 圭輔 打者に投じた球数分布(2025年レギュラーシーズン全試合)
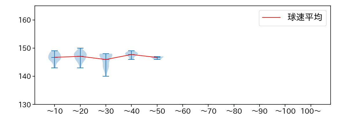
球数による球速(ストレート)の推移 (2025.レギュラーシーズン全試合)
泉 圭輔 球数による球速(ストレート)の推移(2025年レギュラーシーズン全試合)
球種割合 (2025.レギュラーシーズン全試合)
泉 圭輔 球種割合(2025年レギュラーシーズン全試合)
カウント別 球種割合 (2025.レギュラーシーズン全試合)
泉 圭輔 カウント別 球種割合(2025年レギュラーシーズン全試合)
球種 & 球速の分布 1 (2025.レギュラーシーズン全試合)
泉 圭輔 球種&球速の分布1(2025年レギュラーシーズン全試合)
球種 & 球速の分布 2 (2025.レギュラーシーズン全試合)
泉 圭輔 球種&球速の分布2(2025年レギュラーシーズン全試合)

vs 左打 投手目線 (2025.レギュラーシーズン全試合)

※ 5球以上記録があった球種のみ掲載

泉 圭輔 配球ヒートマップ(2025年rs月)
泉 圭輔 配球ヒートマップ(2025年rs月)
泉 圭輔 配球ヒートマップ(2025年rs月)
泉 圭輔 配球ヒートマップ(2025年rs月)
泉 圭輔 コース別空振り割合(2025年rs月)
泉 圭輔 コース別空振り割合(2025年rs月)
泉 圭輔 コース別空振り割合(2025年rs月)
泉 圭輔 コース別空振り割合(2025年rs月)
泉 圭輔 コース別被安打割合(2025年rs月)
泉 圭輔 コース別被安打割合(2025年rs月)
泉 圭輔 コース別被安打割合(2025年rs月)
泉 圭輔 コース別被安打割合(2025年rs月)

vs 右打 投手目線 (2025.レギュラーシーズン全試合)

※ 5球以上記録があった球種のみ掲載

泉 圭輔 配球ヒートマップ(2025年rs月)
泉 圭輔 配球ヒートマップ(2025年rs月)
泉 圭輔 配球ヒートマップ(2025年rs月)
泉 圭輔 配球ヒートマップ(2025年rs月)
泉 圭輔 コース別空振り割合(2025年rs月)
泉 圭輔 コース別空振り割合(2025年rs月)
泉 圭輔 コース別空振り割合(2025年rs月)
泉 圭輔 コース別空振り割合(2025年rs月)
泉 圭輔 コース別被安打割合(2025年rs月)
泉 圭輔 コース別被安打割合(2025年rs月)
泉 圭輔 コース別被安打割合(2025年rs月)
泉 圭輔 コース別被安打割合(2025年rs月)