読売ジャイアンツ

#62 横川 凱

※ 読売ジャイアンツ・横川 凱投手の2025年レギュラーシーズン全試合の投球成績、球速・球種・配球、コース別空振り割合・被安打割合、球数などのデータを掲載しています。

Basic stats (2025.レギュラーシーズン全試合)
出場試合数 25
イニング 66.0
2
0
ホールド 1
セーブ 0
防御率 2.591
WHIP 1.197
FIP 3.726
K/BB 2.562
K% 15.2
BB% 5.9
HR% 1.9
最高球速 146 km/h

※ Pithcer's Basic Statsの概要はこちら

Profile
生年月日 2000年8月30日(25歳)
出身地 滋賀
身長 190cm
体重 98kg
血液型 B
投打 左投げ左打ち
ドラフト 2018年(4位)
プロ通算年 7年
経歴 大阪桐蔭高(甲)-巨人
主な獲得タイトル nan
打者に投じた球数分布 (2025.レギュラーシーズン全試合)
横川 凱 打者に投じた球数分布(2025年レギュラーシーズン全試合)
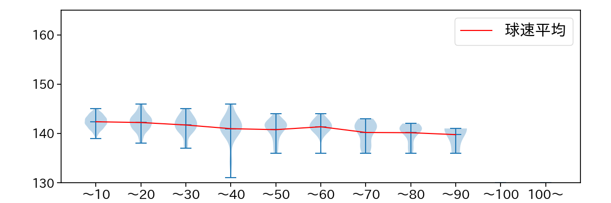
球数による球速(ストレート)の推移 (2025.レギュラーシーズン全試合)
横川 凱 球数による球速(ストレート)の推移(2025年レギュラーシーズン全試合)
球種割合 (2025.レギュラーシーズン全試合)
横川 凱 球種割合(2025年レギュラーシーズン全試合)
カウント別 球種割合 (2025.レギュラーシーズン全試合)
横川 凱 カウント別 球種割合(2025年レギュラーシーズン全試合)
球種 & 球速の分布 1 (2025.レギュラーシーズン全試合)
横川 凱 球種&球速の分布1(2025年レギュラーシーズン全試合)
球種 & 球速の分布 2 (2025.レギュラーシーズン全試合)
横川 凱 球種&球速の分布2(2025年レギュラーシーズン全試合)

vs 左打 投手目線 (2025.レギュラーシーズン全試合)

※ 5球以上記録があった球種のみ掲載

横川 凱 配球ヒートマップ(2025年rs月)
横川 凱 配球ヒートマップ(2025年rs月)
横川 凱 配球ヒートマップ(2025年rs月)
横川 凱 配球ヒートマップ(2025年rs月)
横川 凱 配球ヒートマップ(2025年rs月)
横川 凱 配球ヒートマップ(2025年rs月)
横川 凱 コース別空振り割合(2025年rs月)
横川 凱 コース別空振り割合(2025年rs月)
横川 凱 コース別空振り割合(2025年rs月)
横川 凱 コース別空振り割合(2025年rs月)
横川 凱 コース別空振り割合(2025年rs月)
横川 凱 コース別空振り割合(2025年rs月)
横川 凱 コース別被安打割合(2025年rs月)
横川 凱 コース別被安打割合(2025年rs月)
横川 凱 コース別被安打割合(2025年rs月)
横川 凱 コース別被安打割合(2025年rs月)
横川 凱 コース別被安打割合(2025年rs月)
横川 凱 コース別被安打割合(2025年rs月)

vs 右打 投手目線 (2025.レギュラーシーズン全試合)

※ 5球以上記録があった球種のみ掲載

横川 凱 配球ヒートマップ(2025年rs月)
横川 凱 配球ヒートマップ(2025年rs月)
横川 凱 配球ヒートマップ(2025年rs月)
横川 凱 配球ヒートマップ(2025年rs月)
横川 凱 配球ヒートマップ(2025年rs月)
横川 凱 配球ヒートマップ(2025年rs月)
横川 凱 コース別空振り割合(2025年rs月)
横川 凱 コース別空振り割合(2025年rs月)
横川 凱 コース別空振り割合(2025年rs月)
横川 凱 コース別空振り割合(2025年rs月)
横川 凱 コース別空振り割合(2025年rs月)
横川 凱 コース別空振り割合(2025年rs月)
横川 凱 コース別被安打割合(2025年rs月)
横川 凱 コース別被安打割合(2025年rs月)
横川 凱 コース別被安打割合(2025年rs月)
横川 凱 コース別被安打割合(2025年rs月)
横川 凱 コース別被安打割合(2025年rs月)
横川 凱 コース別被安打割合(2025年rs月)