読売ジャイアンツ

#47 森田 駿哉

※ 読売ジャイアンツ・森田 駿哉投手の2025年レギュラーシーズン全試合の投球成績、球速・球種・配球、コース別空振り割合・被安打割合、球数などのデータを掲載しています。

Basic stats (2025.レギュラーシーズン全試合)
出場試合数 9
イニング 37.2
3
4
ホールド 0
セーブ 0
防御率 3.584
WHIP 1.301
FIP 4.368
K/BB 1.786
K% 15.4
BB% 8.6
HR% 2.5
最高球速 150 km/h

※ Pithcer's Basic Statsの概要はこちら

Profile
生年月日 1997年2月11日(28歳)
出身地 富山
身長 185cm
体重 88kg
血液型 B
投打 左投げ左打ち
ドラフト 2023年(2位)
プロ通算年 2年
経歴 富山商高(甲)-法政大-Honda鈴鹿-巨人
主な獲得タイトル nan
打者に投じた球数分布 (2025.レギュラーシーズン全試合)
森田 駿哉 打者に投じた球数分布(2025年レギュラーシーズン全試合)
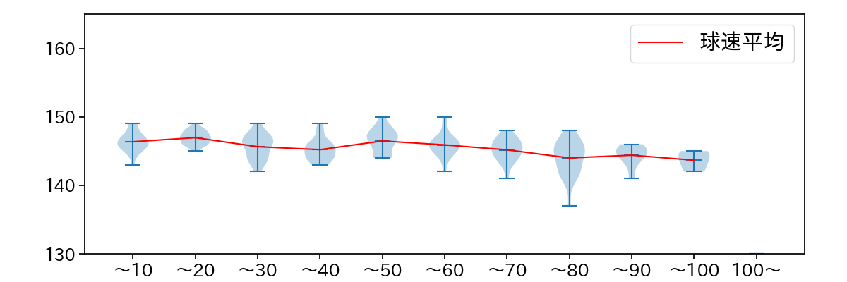
球数による球速(ストレート)の推移 (2025.レギュラーシーズン全試合)
森田 駿哉 球数による球速(ストレート)の推移(2025年レギュラーシーズン全試合)
球種割合 (2025.レギュラーシーズン全試合)
森田 駿哉 球種割合(2025年レギュラーシーズン全試合)
カウント別 球種割合 (2025.レギュラーシーズン全試合)
森田 駿哉 カウント別 球種割合(2025年レギュラーシーズン全試合)
球種 & 球速の分布 1 (2025.レギュラーシーズン全試合)
森田 駿哉 球種&球速の分布1(2025年レギュラーシーズン全試合)
球種 & 球速の分布 2 (2025.レギュラーシーズン全試合)
森田 駿哉 球種&球速の分布2(2025年レギュラーシーズン全試合)

vs 左打 投手目線 (2025.レギュラーシーズン全試合)

※ 5球以上記録があった球種のみ掲載

森田 駿哉 配球ヒートマップ(2025年rs月)
森田 駿哉 配球ヒートマップ(2025年rs月)
森田 駿哉 配球ヒートマップ(2025年rs月)
森田 駿哉 配球ヒートマップ(2025年rs月)
森田 駿哉 配球ヒートマップ(2025年rs月)
森田 駿哉 コース別空振り割合(2025年rs月)
森田 駿哉 コース別空振り割合(2025年rs月)
森田 駿哉 コース別空振り割合(2025年rs月)
森田 駿哉 コース別空振り割合(2025年rs月)
森田 駿哉 コース別空振り割合(2025年rs月)
森田 駿哉 コース別被安打割合(2025年rs月)
森田 駿哉 コース別被安打割合(2025年rs月)
森田 駿哉 コース別被安打割合(2025年rs月)
森田 駿哉 コース別被安打割合(2025年rs月)
森田 駿哉 コース別被安打割合(2025年rs月)

vs 右打 投手目線 (2025.レギュラーシーズン全試合)

※ 5球以上記録があった球種のみ掲載

森田 駿哉 配球ヒートマップ(2025年rs月)
森田 駿哉 配球ヒートマップ(2025年rs月)
森田 駿哉 配球ヒートマップ(2025年rs月)
森田 駿哉 配球ヒートマップ(2025年rs月)
森田 駿哉 配球ヒートマップ(2025年rs月)
森田 駿哉 配球ヒートマップ(2025年rs月)
森田 駿哉 配球ヒートマップ(2025年rs月)
森田 駿哉 コース別空振り割合(2025年rs月)
森田 駿哉 コース別空振り割合(2025年rs月)
森田 駿哉 コース別空振り割合(2025年rs月)
森田 駿哉 コース別空振り割合(2025年rs月)
森田 駿哉 コース別空振り割合(2025年rs月)
森田 駿哉 コース別空振り割合(2025年rs月)
森田 駿哉 コース別空振り割合(2025年rs月)
森田 駿哉 コース別被安打割合(2025年rs月)
森田 駿哉 コース別被安打割合(2025年rs月)
森田 駿哉 コース別被安打割合(2025年rs月)
森田 駿哉 コース別被安打割合(2025年rs月)
森田 駿哉 コース別被安打割合(2025年rs月)
森田 駿哉 コース別被安打割合(2025年rs月)
森田 駿哉 コース別被安打割合(2025年rs月)