読売ジャイアンツ

#15 大勢

※ 読売ジャイアンツ・大勢投手の2025年レギュラーシーズン全試合の投球成績、球速・球種・配球、コース別空振り割合・被安打割合、球数などのデータを掲載しています。

Basic stats (2025.レギュラーシーズン全試合)
出場試合数 62
イニング 59.2
8
4
ホールド 46
セーブ 1
防御率 2.112
WHIP 1.022
FIP 2.885
K/BB 4.286
K% 24.6
BB% 5.7
HR% 1.6
最高球速 158 km/h

※ Pithcer's Basic Statsの概要はこちら

Profile
生年月日 1999年6月29日(26歳)
出身地 兵庫
身長 183cm
体重 90kg
血液型 O
投打 右投げ右打ち
ドラフト 2021年(1位)
プロ通算年 4年
経歴 西脇工高-関西国際大-巨人
主な獲得タイトル (新)22
打者に投じた球数分布 (2025.レギュラーシーズン全試合)
大勢 打者に投じた球数分布(2025年レギュラーシーズン全試合)
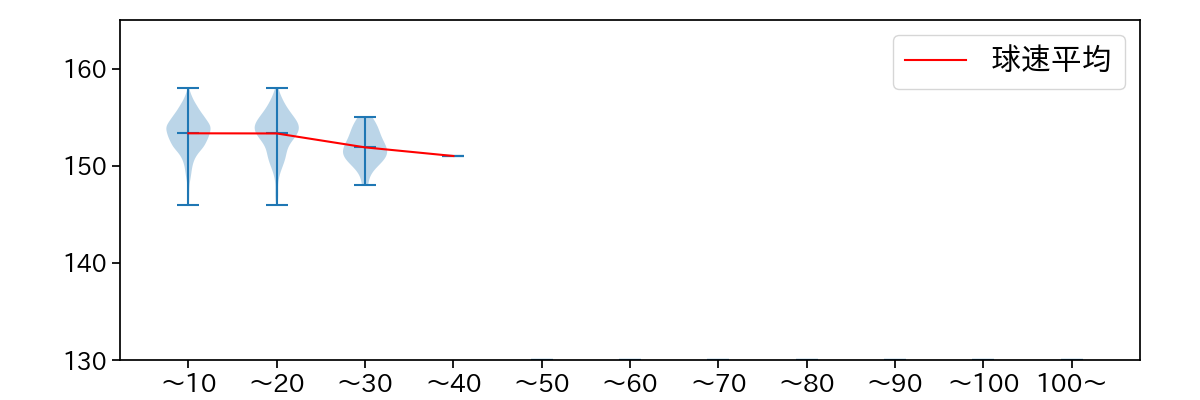
球数による球速(ストレート)の推移 (2025.レギュラーシーズン全試合)
大勢 球数による球速(ストレート)の推移(2025年レギュラーシーズン全試合)
球種割合 (2025.レギュラーシーズン全試合)
大勢 球種割合(2025年レギュラーシーズン全試合)
カウント別 球種割合 (2025.レギュラーシーズン全試合)
大勢 カウント別 球種割合(2025年レギュラーシーズン全試合)
球種 & 球速の分布 1 (2025.レギュラーシーズン全試合)
大勢 球種&球速の分布1(2025年レギュラーシーズン全試合)
球種 & 球速の分布 2 (2025.レギュラーシーズン全試合)
大勢 球種&球速の分布2(2025年レギュラーシーズン全試合)

vs 左打 投手目線 (2025.レギュラーシーズン全試合)

※ 5球以上記録があった球種のみ掲載

大勢 配球ヒートマップ(2025年rs月)
大勢 配球ヒートマップ(2025年rs月)
大勢 配球ヒートマップ(2025年rs月)
大勢 コース別空振り割合(2025年rs月)
大勢 コース別空振り割合(2025年rs月)
大勢 コース別空振り割合(2025年rs月)
大勢 コース別被安打割合(2025年rs月)
大勢 コース別被安打割合(2025年rs月)
大勢 コース別被安打割合(2025年rs月)

vs 右打 投手目線 (2025.レギュラーシーズン全試合)

※ 5球以上記録があった球種のみ掲載

大勢 配球ヒートマップ(2025年rs月)
大勢 配球ヒートマップ(2025年rs月)
大勢 配球ヒートマップ(2025年rs月)
大勢 コース別空振り割合(2025年rs月)
大勢 コース別空振り割合(2025年rs月)
大勢 コース別空振り割合(2025年rs月)
大勢 コース別被安打割合(2025年rs月)
大勢 コース別被安打割合(2025年rs月)
大勢 コース別被安打割合(2025年rs月)