読売ジャイアンツ

#20 戸郷 翔征

※ 読売ジャイアンツ・戸郷 翔征投手の2025年10月の投球成績、球速・球種・配球、コース別空振り割合・被安打割合、球数などのデータを掲載しています。

Basic stats (2025.10月)
出場試合数 1
イニング 3.0
1
0
ホールド 0
セーブ 0
防御率 0.000
WHIP 1.333
FIP 2.787
K/BB 2.000
K% 16.7
BB% 8.3
HR% 0.0
最高球速 150 km/h

※ Pithcer's Basic Statsの概要はこちら

Profile
生年月日 2000年4月4日(25歳)
出身地 宮崎
身長 187cm
体重 85kg
血液型 AB
投打 右投げ右打ち
ドラフト 2018年(6位)
プロ通算年 7年
経歴 聖心ウルスラ高(甲)-巨人
主な獲得タイトル (振)22、24
打者に投じた球数分布 (2025.10月)
戸郷 翔征 打者に投じた球数分布(2025年10月)
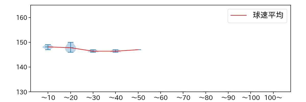
球数による球速(ストレート)の推移 (2025.10月)
戸郷 翔征 球数による球速(ストレート)の推移(2025年10月)
球種割合 (2025.10月)
戸郷 翔征 球種割合(2025年10月)
カウント別 球種割合 (2025.10月)
戸郷 翔征 カウント別 球種割合(2025年10月)
球種 & 球速の分布 1 (2025.10月)
戸郷 翔征 球種&球速の分布1(2025年10月)
球種 & 球速の分布 2 (2025.10月)
戸郷 翔征 球種&球速の分布2(2025年10月)

vs 左打 投手目線 (2025.10月)

※ 5球以上記録があった球種のみ掲載

戸郷 翔征 配球ヒートマップ(2025年10月)
戸郷 翔征 配球ヒートマップ(2025年10月)
戸郷 翔征 コース別空振り割合(2025年10月)
戸郷 翔征 コース別空振り割合(2025年10月)
戸郷 翔征 コース別被安打割合(2025年10月)
戸郷 翔征 コース別被安打割合(2025年10月)

vs 右打 投手目線 (2025.10月)

※ 5球以上記録があった球種のみ掲載

戸郷 翔征 配球ヒートマップ(2025年10月)
戸郷 翔征 コース別空振り割合(2025年10月)
戸郷 翔征 コース別被安打割合(2025年10月)