読売ジャイアンツ

#19 山﨑 伊織

※ 読売ジャイアンツ・山﨑 伊織投手の2025年10月の投球成績、球速・球種・配球、コース別空振り割合・被安打割合、球数などのデータを掲載しています。

Basic stats (2025.10月)
出場試合数 1
イニング 2.0
0
0
ホールド 0
セーブ 0
防御率 0.000
WHIP 1.500
FIP 3.620
K/BB 1.000
K% 11.1
BB% 11.1
HR% 0.0
最高球速 148 km/h

※ Pithcer's Basic Statsの概要はこちら

Profile
生年月日 1998年10月10日(27歳)
出身地 兵庫
身長 181cm
体重 81kg
血液型 B
投打 右投げ左打ち
ドラフト 2020年(2位)
プロ通算年 5年
経歴 明石商高(甲)-東海大-巨人
主な獲得タイトル nan
打者に投じた球数分布 (2025.10月)
山﨑 伊織 打者に投じた球数分布(2025年10月)
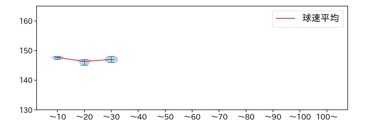
球数による球速(ストレート)の推移 (2025.10月)
山﨑 伊織 球数による球速(ストレート)の推移(2025年10月)
球種割合 (2025.10月)
山﨑 伊織 球種割合(2025年10月)
カウント別 球種割合 (2025.10月)
山﨑 伊織 カウント別 球種割合(2025年10月)
球種 & 球速の分布 1 (2025.10月)
山﨑 伊織 球種&球速の分布1(2025年10月)
球種 & 球速の分布 2 (2025.10月)
山﨑 伊織 球種&球速の分布2(2025年10月)

vs 左打 投手目線 (2025.10月)

※ 5球以上記録があった球種のみ掲載

山﨑 伊織 配球ヒートマップ(2025年10月)
山﨑 伊織 コース別空振り割合(2025年10月)
山﨑 伊織 コース別被安打割合(2025年10月)

vs 右打 投手目線 (2025.10月)

※ 5球以上記録があった球種のみ掲載