読売ジャイアンツ

#17 西舘 勇陽

※ 読売ジャイアンツ・西舘 勇陽投手の2025年10月の投球成績、球速・球種・配球、コース別空振り割合・被安打割合、球数などのデータを掲載しています。

Basic stats (2025.10月)
出場試合数 1
イニング 1.0
0
0
ホールド 0
セーブ 0
防御率 0.000
WHIP 0.000
FIP -2.880
K/BB 3.000
K% 100.0
BB% 0.0
HR% 0.0
最高球速 152 km/h

※ Pithcer's Basic Statsの概要はこちら

Profile
生年月日 2002年3月11日(23歳)
出身地 岩手
身長 185cm
体重 79kg
血液型 A
投打 右投げ右打ち
ドラフト 2023年(1位)
プロ通算年 2年
経歴 花巻東高(甲)-中央大-巨人
主な獲得タイトル nan
打者に投じた球数分布 (2025.10月)
西舘 勇陽 打者に投じた球数分布(2025年10月)
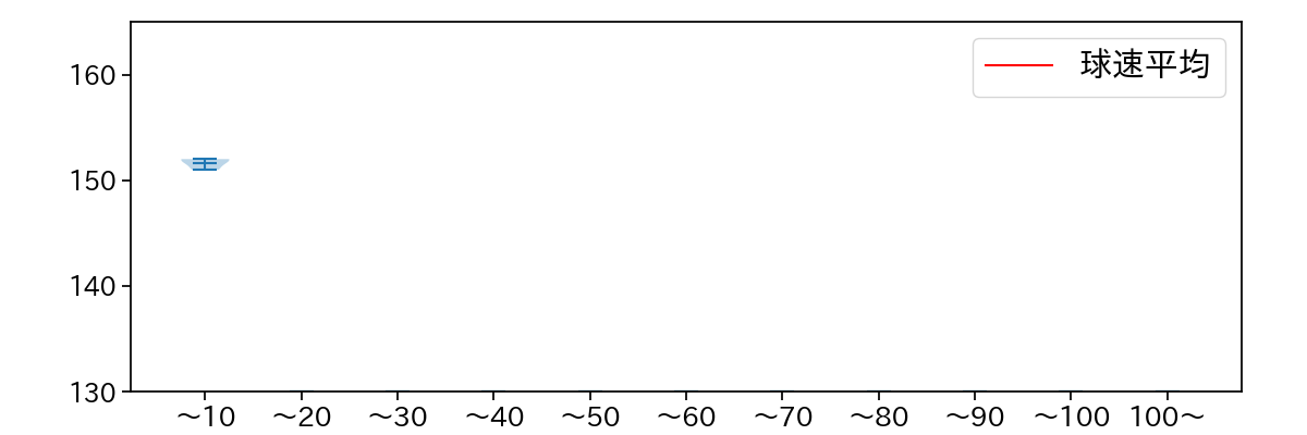
球数による球速(ストレート)の推移 (2025.10月)
西舘 勇陽 球数による球速(ストレート)の推移(2025年10月)
球種割合 (2025.10月)
西舘 勇陽 球種割合(2025年10月)
カウント別 球種割合 (2025.10月)
西舘 勇陽 カウント別 球種割合(2025年10月)
球種 & 球速の分布 1 (2025.10月)
西舘 勇陽 球種&球速の分布1(2025年10月)
球種 & 球速の分布 2 (2025.10月)
西舘 勇陽 球種&球速の分布2(2025年10月)

vs 左打 投手目線 (2025.10月)

※ 5球以上記録があった球種のみ掲載

vs 右打 投手目線 (2025.10月)

※ 5球以上記録があった球種のみ掲載