読売ジャイアンツ

#97 井上 温大

※ 読売ジャイアンツ・井上 温大投手の2025年9月の投球成績、球速・球種・配球、コース別空振り割合・被安打割合、球数などのデータを掲載しています。

Basic stats (2025.9月)
出場試合数 1
イニング 2.0
0
0
ホールド 0
セーブ 0
防御率 18.000
WHIP 3.500
FIP 15.120
K/BB 1.000
K% 7.7
BB% 0.0
HR% 15.4
最高球速 148 km/h

※ Pithcer's Basic Statsの概要はこちら

Profile
生年月日 2001年5月13日(24歳)
出身地 群馬
身長 175cm
体重 85kg
血液型 B
投打 左投げ左打ち
ドラフト 2019年(4位)
プロ通算年 6年
経歴 前橋商高-巨人
主な獲得タイトル nan
打者に投じた球数分布 (2025.9月)
井上 温大 打者に投じた球数分布(2025年9月)
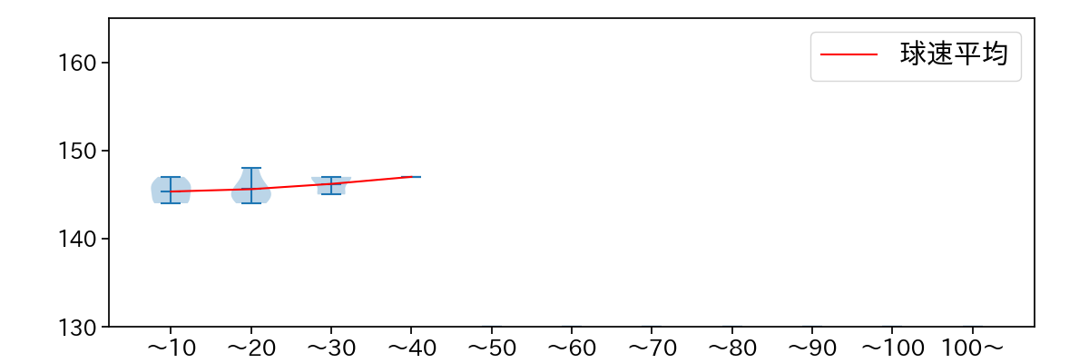
球数による球速(ストレート)の推移 (2025.9月)
井上 温大 球数による球速(ストレート)の推移(2025年9月)
球種割合 (2025.9月)
井上 温大 球種割合(2025年9月)
カウント別 球種割合 (2025.9月)
井上 温大 カウント別 球種割合(2025年9月)
球種 & 球速の分布 1 (2025.9月)
井上 温大 球種&球速の分布1(2025年9月)
球種 & 球速の分布 2 (2025.9月)
井上 温大 球種&球速の分布2(2025年9月)

vs 左打 投手目線 (2025.9月)

※ 5球以上記録があった球種のみ掲載

井上 温大 配球ヒートマップ(2025年9月)
井上 温大 配球ヒートマップ(2025年9月)
井上 温大 コース別空振り割合(2025年9月)
井上 温大 コース別空振り割合(2025年9月)
井上 温大 コース別被安打割合(2025年9月)
井上 温大 コース別被安打割合(2025年9月)

vs 右打 投手目線 (2025.9月)

※ 5球以上記録があった球種のみ掲載

井上 温大 配球ヒートマップ(2025年9月)
井上 温大 コース別空振り割合(2025年9月)
井上 温大 コース別被安打割合(2025年9月)