読売ジャイアンツ

#20 戸郷 翔征

※ 読売ジャイアンツ・戸郷 翔征投手の2025年9月の投球成績、球速・球種・配球、コース別空振り割合・被安打割合、球数などのデータを掲載しています。

Basic stats (2025.9月)
出場試合数 4
イニング 21.0
3
1
ホールド 0
セーブ 0
防御率 4.286
WHIP 1.619
FIP 4.453
K/BB 1.538
K% 20.8
BB% 13.5
HR% 2.1
最高球速 152 km/h

※ Pithcer's Basic Statsの概要はこちら

Profile
生年月日 2000年4月4日(25歳)
出身地 宮崎
身長 187cm
体重 85kg
血液型 AB
投打 右投げ右打ち
ドラフト 2018年(6位)
プロ通算年 7年
経歴 聖心ウルスラ高(甲)-巨人
主な獲得タイトル (振)22、24
打者に投じた球数分布 (2025.9月)
戸郷 翔征 打者に投じた球数分布(2025年9月)
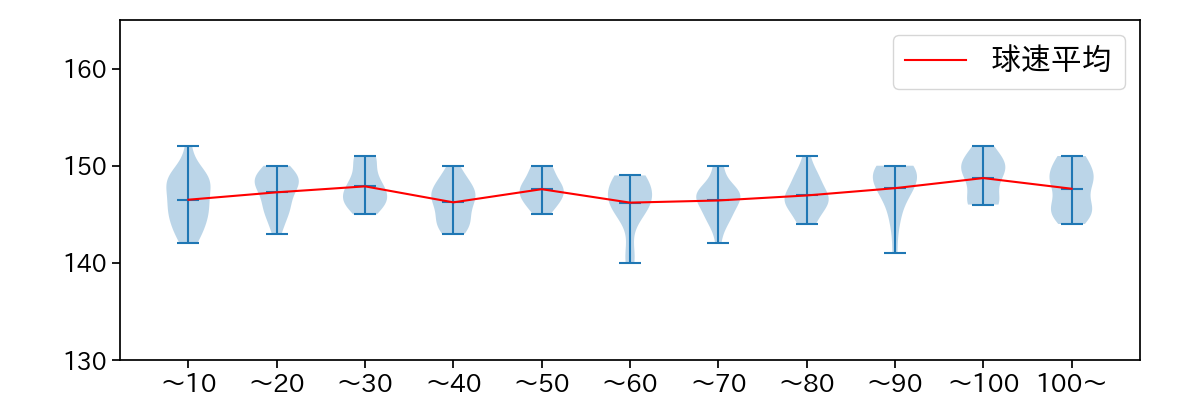
球数による球速(ストレート)の推移 (2025.9月)
戸郷 翔征 球数による球速(ストレート)の推移(2025年9月)
球種割合 (2025.9月)
戸郷 翔征 球種割合(2025年9月)
カウント別 球種割合 (2025.9月)
戸郷 翔征 カウント別 球種割合(2025年9月)
球種 & 球速の分布 1 (2025.9月)
戸郷 翔征 球種&球速の分布1(2025年9月)
球種 & 球速の分布 2 (2025.9月)
戸郷 翔征 球種&球速の分布2(2025年9月)

vs 左打 投手目線 (2025.9月)

※ 5球以上記録があった球種のみ掲載

戸郷 翔征 配球ヒートマップ(2025年9月)
戸郷 翔征 配球ヒートマップ(2025年9月)
戸郷 翔征 配球ヒートマップ(2025年9月)
戸郷 翔征 配球ヒートマップ(2025年9月)
戸郷 翔征 コース別空振り割合(2025年9月)
戸郷 翔征 コース別空振り割合(2025年9月)
戸郷 翔征 コース別空振り割合(2025年9月)
戸郷 翔征 コース別空振り割合(2025年9月)
戸郷 翔征 コース別被安打割合(2025年9月)
戸郷 翔征 コース別被安打割合(2025年9月)
戸郷 翔征 コース別被安打割合(2025年9月)
戸郷 翔征 コース別被安打割合(2025年9月)

vs 右打 投手目線 (2025.9月)

※ 5球以上記録があった球種のみ掲載

戸郷 翔征 配球ヒートマップ(2025年9月)
戸郷 翔征 配球ヒートマップ(2025年9月)
戸郷 翔征 配球ヒートマップ(2025年9月)
戸郷 翔征 配球ヒートマップ(2025年9月)
戸郷 翔征 コース別空振り割合(2025年9月)
戸郷 翔征 コース別空振り割合(2025年9月)
戸郷 翔征 コース別空振り割合(2025年9月)
戸郷 翔征 コース別空振り割合(2025年9月)
戸郷 翔征 コース別被安打割合(2025年9月)
戸郷 翔征 コース別被安打割合(2025年9月)
戸郷 翔征 コース別被安打割合(2025年9月)
戸郷 翔征 コース別被安打割合(2025年9月)