読売ジャイアンツ

#57 宮原 駿介

※ 読売ジャイアンツ・宮原 駿介投手の2025年8月の投球成績、球速・球種・配球、コース別空振り割合・被安打割合、球数などのデータを掲載しています。

Basic stats (2025.8月)
出場試合数 7
イニング 8.0
0
0
ホールド 0
セーブ 0
防御率 1.125
WHIP 0.875
FIP 2.120
K/BB 2.500
K% 33.3
BB% 13.3
HR% 0.0
最高球速 150 km/h

※ Pithcer's Basic Statsの概要はこちら

Profile
生年月日 2002年9月12日(23歳)
出身地 神奈川
身長 174cm
体重 85kg
血液型 B
投打 左投げ左打ち
ドラフト 2024年(5位)
プロ通算年 1年
経歴 静岡学園高-東海大静岡キャンパス-巨人
主な獲得タイトル nan
打者に投じた球数分布 (2025.8月)
宮原 駿介 打者に投じた球数分布(2025年8月)
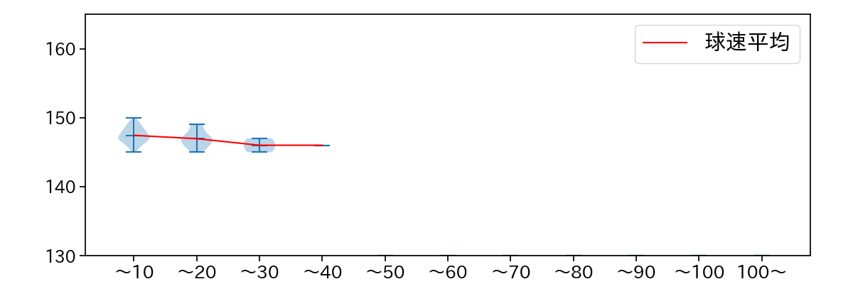
球数による球速(ストレート)の推移 (2025.8月)
宮原 駿介 球数による球速(ストレート)の推移(2025年8月)
球種割合 (2025.8月)
宮原 駿介 球種割合(2025年8月)
カウント別 球種割合 (2025.8月)
宮原 駿介 カウント別 球種割合(2025年8月)
球種 & 球速の分布 1 (2025.8月)
宮原 駿介 球種&球速の分布1(2025年8月)
球種 & 球速の分布 2 (2025.8月)
宮原 駿介 球種&球速の分布2(2025年8月)

vs 左打 投手目線 (2025.8月)

※ 5球以上記録があった球種のみ掲載

宮原 駿介 配球ヒートマップ(2025年8月)
宮原 駿介 配球ヒートマップ(2025年8月)
宮原 駿介 コース別空振り割合(2025年8月)
宮原 駿介 コース別空振り割合(2025年8月)
宮原 駿介 コース別被安打割合(2025年8月)
宮原 駿介 コース別被安打割合(2025年8月)

vs 右打 投手目線 (2025.8月)

※ 5球以上記録があった球種のみ掲載

宮原 駿介 配球ヒートマップ(2025年8月)
宮原 駿介 配球ヒートマップ(2025年8月)
宮原 駿介 配球ヒートマップ(2025年8月)
宮原 駿介 コース別空振り割合(2025年8月)
宮原 駿介 コース別空振り割合(2025年8月)
宮原 駿介 コース別空振り割合(2025年8月)
宮原 駿介 コース別被安打割合(2025年8月)
宮原 駿介 コース別被安打割合(2025年8月)
宮原 駿介 コース別被安打割合(2025年8月)