読売ジャイアンツ

#46 又木 鉄平

※ 読売ジャイアンツ・又木 鉄平投手の2025年8月の投球成績、球速・球種・配球、コース別空振り割合・被安打割合、球数などのデータを掲載しています。

Basic stats (2025.8月)
出場試合数 4
イニング 10.0
0
0
ホールド 0
セーブ 0
防御率 1.800
WHIP 1.100
FIP 2.320
K/BB 3.500
K% 17.5
BB% 5.0
HR% 0.0
最高球速 148 km/h

※ Pithcer's Basic Statsの概要はこちら

Profile
生年月日 1999年2月12日(26歳)
出身地 山梨
身長 182cm
体重 92kg
血液型 A
投打 左投げ左打ち
ドラフト 2023年(5位)
プロ通算年 2年
経歴 日川高-東京情報大-日本生命-巨人
主な獲得タイトル nan
打者に投じた球数分布 (2025.8月)
又木 鉄平 打者に投じた球数分布(2025年8月)
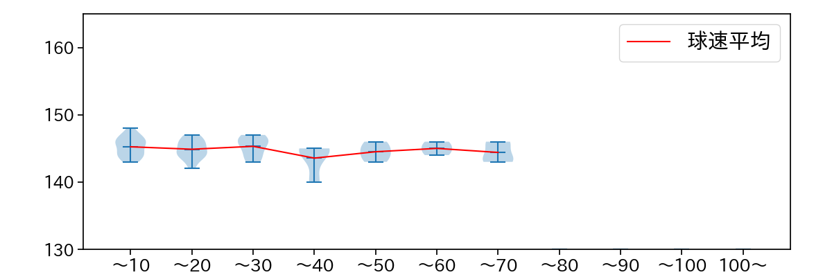
球数による球速(ストレート)の推移 (2025.8月)
又木 鉄平 球数による球速(ストレート)の推移(2025年8月)
球種割合 (2025.8月)
又木 鉄平 球種割合(2025年8月)
カウント別 球種割合 (2025.8月)
又木 鉄平 カウント別 球種割合(2025年8月)
球種 & 球速の分布 1 (2025.8月)
又木 鉄平 球種&球速の分布1(2025年8月)
球種 & 球速の分布 2 (2025.8月)
又木 鉄平 球種&球速の分布2(2025年8月)

vs 左打 投手目線 (2025.8月)

※ 5球以上記録があった球種のみ掲載

又木 鉄平 配球ヒートマップ(2025年8月)
又木 鉄平 配球ヒートマップ(2025年8月)
又木 鉄平 コース別空振り割合(2025年8月)
又木 鉄平 コース別空振り割合(2025年8月)
又木 鉄平 コース別被安打割合(2025年8月)
又木 鉄平 コース別被安打割合(2025年8月)

vs 右打 投手目線 (2025.8月)

※ 5球以上記録があった球種のみ掲載

又木 鉄平 配球ヒートマップ(2025年8月)
又木 鉄平 配球ヒートマップ(2025年8月)
又木 鉄平 配球ヒートマップ(2025年8月)
又木 鉄平 コース別空振り割合(2025年8月)
又木 鉄平 コース別空振り割合(2025年8月)
又木 鉄平 コース別空振り割合(2025年8月)
又木 鉄平 コース別被安打割合(2025年8月)
又木 鉄平 コース別被安打割合(2025年8月)
又木 鉄平 コース別被安打割合(2025年8月)