読売ジャイアンツ

#64 山田 龍聖

※ 読売ジャイアンツ・山田 龍聖投手の2025年6月の投球成績、球速・球種・配球、コース別空振り割合・被安打割合、球数などのデータを掲載しています。

Basic stats (2025.6月)
出場試合数 2
イニング 4.0
0
0
ホールド 0
セーブ 0
防御率 4.500
WHIP 1.000
FIP 7.370
K/BB 1.000
K% 6.7
BB% 6.7
HR% 6.7
最高球速 148 km/h

※ Pithcer's Basic Statsの概要はこちら

Profile
生年月日 2000年9月7日(25歳)
出身地 富山
身長 183cm
体重 82kg
血液型 B
投打 左投げ左打ち
ドラフト 2021年(2位)
プロ通算年 4年
経歴 高岡商高(甲)-JR東日本-巨人
主な獲得タイトル nan
打者に投じた球数分布 (2025.6月)
山田 龍聖 打者に投じた球数分布(2025年6月)
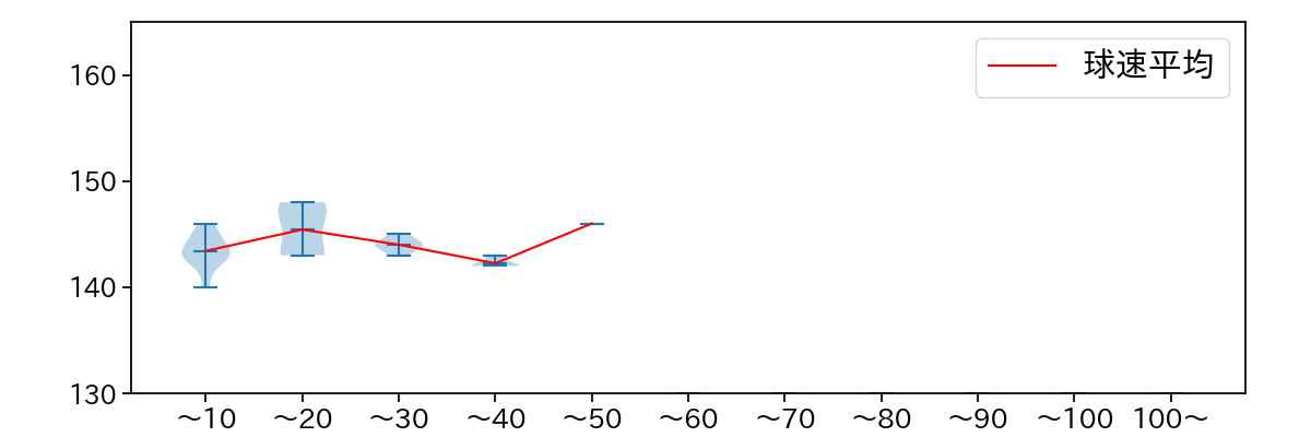
球数による球速(ストレート)の推移 (2025.6月)
山田 龍聖 球数による球速(ストレート)の推移(2025年6月)
球種割合 (2025.6月)
山田 龍聖 球種割合(2025年6月)
カウント別 球種割合 (2025.6月)
山田 龍聖 カウント別 球種割合(2025年6月)
球種 & 球速の分布 1 (2025.6月)
山田 龍聖 球種&球速の分布1(2025年6月)
球種 & 球速の分布 2 (2025.6月)
山田 龍聖 球種&球速の分布2(2025年6月)

vs 左打 投手目線 (2025.6月)

※ 5球以上記録があった球種のみ掲載

山田 龍聖 配球ヒートマップ(2025年6月)
山田 龍聖 コース別空振り割合(2025年6月)
山田 龍聖 コース別被安打割合(2025年6月)

vs 右打 投手目線 (2025.6月)

※ 5球以上記録があった球種のみ掲載

山田 龍聖 配球ヒートマップ(2025年6月)
山田 龍聖 配球ヒートマップ(2025年6月)
山田 龍聖 コース別空振り割合(2025年6月)
山田 龍聖 コース別空振り割合(2025年6月)
山田 龍聖 コース別被安打割合(2025年6月)
山田 龍聖 コース別被安打割合(2025年6月)