読売ジャイアンツ

#33 ケラー

※ 読売ジャイアンツ・ケラー投手の2025年6月の投球成績、球速・球種・配球、コース別空振り割合・被安打割合、球数などのデータを掲載しています。

Basic stats (2025.6月)
出場試合数 3
イニング 3.0
0
0
ホールド 0
セーブ 0
防御率 3.000
WHIP 1.667
FIP 2.787
K/BB 2.000
K% 14.3
BB% 7.1
HR% 0.0
最高球速 154 km/h

※ Pithcer's Basic Statsの概要はこちら

Profile
生年月日 1993年4月28日(32歳)
出身地 アメリカ
身長 193cm
体重 92kg
血液型 不明
投打 右投げ右打ち
ドラフト nan
プロ通算年 4年
経歴 サウスイースタンルイジアナ大-マーリンズ-エンゼルス-パイレーツ-3Aインディアナポリス-阪神-巨人
主な獲得タイトル nan
打者に投じた球数分布 (2025.6月)
ケラー 打者に投じた球数分布(2025年6月)
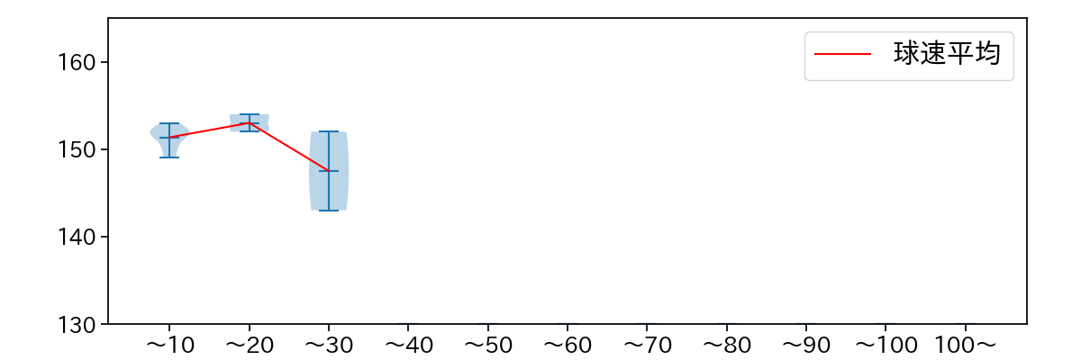
球数による球速(ストレート)の推移 (2025.6月)
ケラー 球数による球速(ストレート)の推移(2025年6月)
球種割合 (2025.6月)
ケラー 球種割合(2025年6月)
カウント別 球種割合 (2025.6月)
ケラー カウント別 球種割合(2025年6月)
球種 & 球速の分布 1 (2025.6月)
ケラー 球種&球速の分布1(2025年6月)
球種 & 球速の分布 2 (2025.6月)
ケラー 球種&球速の分布2(2025年6月)

vs 左打 投手目線 (2025.6月)

※ 5球以上記録があった球種のみ掲載

ケラー 配球ヒートマップ(2025年6月)
ケラー 配球ヒートマップ(2025年6月)
ケラー コース別空振り割合(2025年6月)
ケラー コース別空振り割合(2025年6月)
ケラー コース別被安打割合(2025年6月)
ケラー コース別被安打割合(2025年6月)

vs 右打 投手目線 (2025.6月)

※ 5球以上記録があった球種のみ掲載

ケラー 配球ヒートマップ(2025年6月)
ケラー コース別空振り割合(2025年6月)
ケラー コース別被安打割合(2025年6月)