読売ジャイアンツ

#29 グリフィン

※ 読売ジャイアンツ・グリフィン投手の2025年6月の投球成績、球速・球種・配球、コース別空振り割合・被安打割合、球数などのデータを掲載しています。

Basic stats (2025.6月)
出場試合数 4
イニング 26.0
2
0
ホールド 0
セーブ 0
防御率 0.692
WHIP 0.808
FIP 1.735
K/BB 6.750
K% 27.6
BB% 4.1
HR% 0.0
最高球速 150 km/h

※ Pithcer's Basic Statsの概要はこちら

Profile
生年月日 1995年7月27日(30歳)
出身地 アメリカ
身長 190cm
体重 102kg
血液型 不明
投打 左投げ左打ち
ドラフト nan
プロ通算年 3年
経歴 ザ・ファースト・アカデミー-ロイヤルズ-ブルージェイズ-巨人
主な獲得タイトル nan
打者に投じた球数分布 (2025.6月)
グリフィン 打者に投じた球数分布(2025年6月)
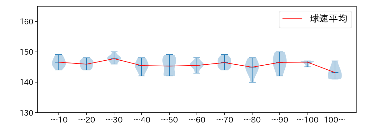
球数による球速(ストレート)の推移 (2025.6月)
グリフィン 球数による球速(ストレート)の推移(2025年6月)
球種割合 (2025.6月)
グリフィン 球種割合(2025年6月)
カウント別 球種割合 (2025.6月)
グリフィン カウント別 球種割合(2025年6月)
球種 & 球速の分布 1 (2025.6月)
グリフィン 球種&球速の分布1(2025年6月)
球種 & 球速の分布 2 (2025.6月)
グリフィン 球種&球速の分布2(2025年6月)

vs 左打 投手目線 (2025.6月)

※ 5球以上記録があった球種のみ掲載

グリフィン 配球ヒートマップ(2025年6月)
グリフィン 配球ヒートマップ(2025年6月)
グリフィン 配球ヒートマップ(2025年6月)
グリフィン 配球ヒートマップ(2025年6月)
グリフィン 配球ヒートマップ(2025年6月)
グリフィン 配球ヒートマップ(2025年6月)
グリフィン コース別空振り割合(2025年6月)
グリフィン コース別空振り割合(2025年6月)
グリフィン コース別空振り割合(2025年6月)
グリフィン コース別空振り割合(2025年6月)
グリフィン コース別空振り割合(2025年6月)
グリフィン コース別空振り割合(2025年6月)
グリフィン コース別被安打割合(2025年6月)
グリフィン コース別被安打割合(2025年6月)
グリフィン コース別被安打割合(2025年6月)
グリフィン コース別被安打割合(2025年6月)
グリフィン コース別被安打割合(2025年6月)
グリフィン コース別被安打割合(2025年6月)

vs 右打 投手目線 (2025.6月)

※ 5球以上記録があった球種のみ掲載

グリフィン 配球ヒートマップ(2025年6月)
グリフィン 配球ヒートマップ(2025年6月)
グリフィン 配球ヒートマップ(2025年6月)
グリフィン 配球ヒートマップ(2025年6月)
グリフィン 配球ヒートマップ(2025年6月)
グリフィン 配球ヒートマップ(2025年6月)
グリフィン コース別空振り割合(2025年6月)
グリフィン コース別空振り割合(2025年6月)
グリフィン コース別空振り割合(2025年6月)
グリフィン コース別空振り割合(2025年6月)
グリフィン コース別空振り割合(2025年6月)
グリフィン コース別空振り割合(2025年6月)
グリフィン コース別被安打割合(2025年6月)
グリフィン コース別被安打割合(2025年6月)
グリフィン コース別被安打割合(2025年6月)
グリフィン コース別被安打割合(2025年6月)
グリフィン コース別被安打割合(2025年6月)
グリフィン コース別被安打割合(2025年6月)