読売ジャイアンツ

#29 グリフィン

※ 読売ジャイアンツ・グリフィン投手の2025年5月の投球成績、球速・球種・配球、コース別空振り割合・被安打割合、球数などのデータを掲載しています。

Basic stats (2025.5月)
出場試合数 5
イニング 31.0
3
0
ホールド 0
セーブ 0
防御率 0.871
WHIP 0.839
FIP 1.733
K/BB 4.375
K% 29.2
BB% 6.7
HR% 0.0
最高球速 149 km/h

※ Pithcer's Basic Statsの概要はこちら

Profile
生年月日 1995年7月27日(30歳)
出身地 アメリカ
身長 190cm
体重 102kg
血液型 不明
投打 左投げ左打ち
ドラフト nan
プロ通算年 3年
経歴 ザ・ファースト・アカデミー-ロイヤルズ-ブルージェイズ-巨人
主な獲得タイトル nan
打者に投じた球数分布 (2025.5月)
グリフィン 打者に投じた球数分布(2025年5月)
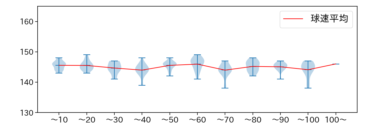
球数による球速(ストレート)の推移 (2025.5月)
グリフィン 球数による球速(ストレート)の推移(2025年5月)
球種割合 (2025.5月)
グリフィン 球種割合(2025年5月)
カウント別 球種割合 (2025.5月)
グリフィン カウント別 球種割合(2025年5月)
球種 & 球速の分布 1 (2025.5月)
グリフィン 球種&球速の分布1(2025年5月)
球種 & 球速の分布 2 (2025.5月)
グリフィン 球種&球速の分布2(2025年5月)

vs 左打 投手目線 (2025.5月)

※ 5球以上記録があった球種のみ掲載

グリフィン 配球ヒートマップ(2025年5月)
グリフィン 配球ヒートマップ(2025年5月)
グリフィン 配球ヒートマップ(2025年5月)
グリフィン 配球ヒートマップ(2025年5月)
グリフィン 配球ヒートマップ(2025年5月)
グリフィン 配球ヒートマップ(2025年5月)
グリフィン コース別空振り割合(2025年5月)
グリフィン コース別空振り割合(2025年5月)
グリフィン コース別空振り割合(2025年5月)
グリフィン コース別空振り割合(2025年5月)
グリフィン コース別空振り割合(2025年5月)
グリフィン コース別空振り割合(2025年5月)
グリフィン コース別被安打割合(2025年5月)
グリフィン コース別被安打割合(2025年5月)
グリフィン コース別被安打割合(2025年5月)
グリフィン コース別被安打割合(2025年5月)
グリフィン コース別被安打割合(2025年5月)
グリフィン コース別被安打割合(2025年5月)

vs 右打 投手目線 (2025.5月)

※ 5球以上記録があった球種のみ掲載

グリフィン 配球ヒートマップ(2025年5月)
グリフィン 配球ヒートマップ(2025年5月)
グリフィン 配球ヒートマップ(2025年5月)
グリフィン 配球ヒートマップ(2025年5月)
グリフィン 配球ヒートマップ(2025年5月)
グリフィン 配球ヒートマップ(2025年5月)
グリフィン コース別空振り割合(2025年5月)
グリフィン コース別空振り割合(2025年5月)
グリフィン コース別空振り割合(2025年5月)
グリフィン コース別空振り割合(2025年5月)
グリフィン コース別空振り割合(2025年5月)
グリフィン コース別空振り割合(2025年5月)
グリフィン コース別被安打割合(2025年5月)
グリフィン コース別被安打割合(2025年5月)
グリフィン コース別被安打割合(2025年5月)
グリフィン コース別被安打割合(2025年5月)
グリフィン コース別被安打割合(2025年5月)
グリフィン コース別被安打割合(2025年5月)