読売ジャイアンツ

#62 横川 凱

※ 読売ジャイアンツ・横川 凱投手の2025年4月の投球成績、球速・球種・配球、コース別空振り割合・被安打割合、球数などのデータを掲載しています。

Basic stats (2025.4月)
出場試合数 7
イニング 13.1
0
0
ホールド 1
セーブ 0
防御率 1.350
WHIP 0.750
FIP 3.345
K/BB 8.000
K% 16.0
BB% 2.0
HR% 2.0
最高球速 144 km/h

※ Pithcer's Basic Statsの概要はこちら

Profile
生年月日 2000年8月30日(25歳)
出身地 滋賀
身長 190cm
体重 98kg
血液型 B
投打 左投げ左打ち
ドラフト 2018年(4位)
プロ通算年 7年
経歴 大阪桐蔭高(甲)-巨人
主な獲得タイトル nan
打者に投じた球数分布 (2025.4月)
横川 凱 打者に投じた球数分布(2025年4月)
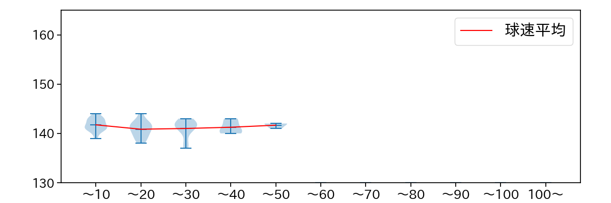
球数による球速(ストレート)の推移 (2025.4月)
横川 凱 球数による球速(ストレート)の推移(2025年4月)
球種割合 (2025.4月)
横川 凱 球種割合(2025年4月)
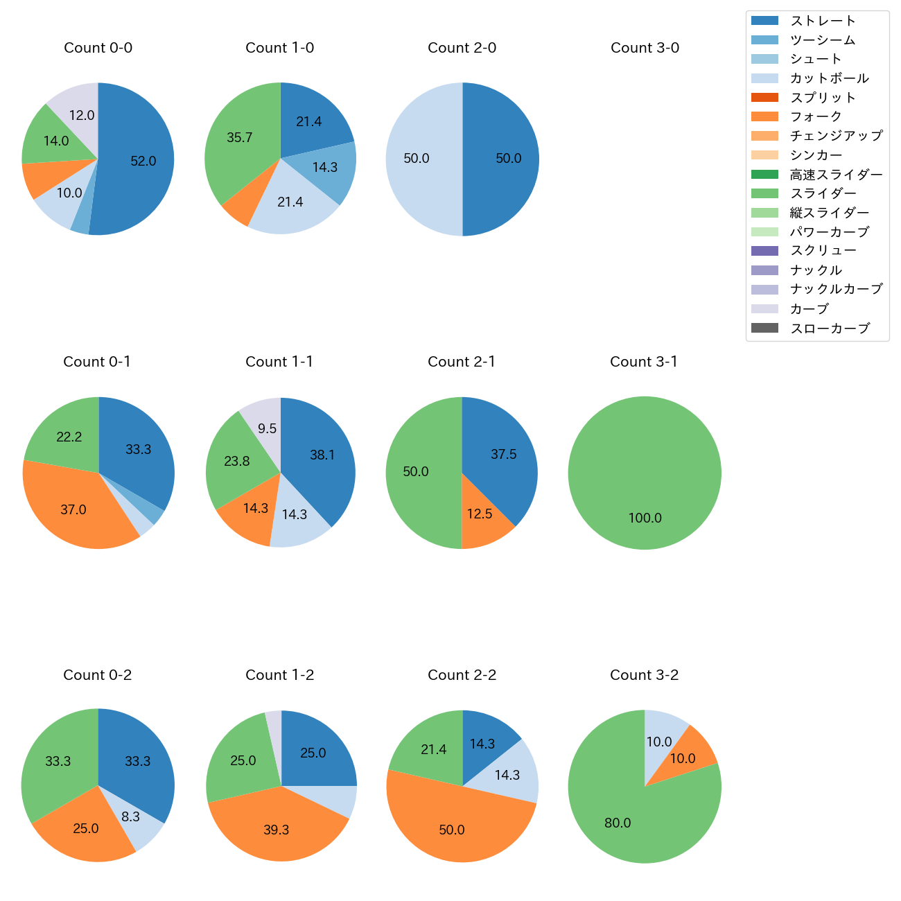
カウント別 球種割合 (2025.4月)
横川 凱 カウント別 球種割合(2025年4月)
球種 & 球速の分布 1 (2025.4月)
横川 凱 球種&球速の分布1(2025年4月)
球種 & 球速の分布 2 (2025.4月)
横川 凱 球種&球速の分布2(2025年4月)

vs 左打 投手目線 (2025.4月)

※ 5球以上記録があった球種のみ掲載

横川 凱 配球ヒートマップ(2025年4月)
横川 凱 配球ヒートマップ(2025年4月)
横川 凱 配球ヒートマップ(2025年4月)
横川 凱 配球ヒートマップ(2025年4月)
横川 凱 コース別空振り割合(2025年4月)
横川 凱 コース別空振り割合(2025年4月)
横川 凱 コース別空振り割合(2025年4月)
横川 凱 コース別空振り割合(2025年4月)
横川 凱 コース別被安打割合(2025年4月)
横川 凱 コース別被安打割合(2025年4月)
横川 凱 コース別被安打割合(2025年4月)
横川 凱 コース別被安打割合(2025年4月)

vs 右打 投手目線 (2025.4月)

※ 5球以上記録があった球種のみ掲載

横川 凱 配球ヒートマップ(2025年4月)
横川 凱 配球ヒートマップ(2025年4月)
横川 凱 配球ヒートマップ(2025年4月)
横川 凱 配球ヒートマップ(2025年4月)
横川 凱 配球ヒートマップ(2025年4月)
横川 凱 コース別空振り割合(2025年4月)
横川 凱 コース別空振り割合(2025年4月)
横川 凱 コース別空振り割合(2025年4月)
横川 凱 コース別空振り割合(2025年4月)
横川 凱 コース別空振り割合(2025年4月)
横川 凱 コース別被安打割合(2025年4月)
横川 凱 コース別被安打割合(2025年4月)
横川 凱 コース別被安打割合(2025年4月)
横川 凱 コース別被安打割合(2025年4月)
横川 凱 コース別被安打割合(2025年4月)