読売ジャイアンツ

#29 グリフィン

※ 読売ジャイアンツ・グリフィン投手の2025年4月の投球成績、球速・球種・配球、コース別空振り割合・被安打割合、球数などのデータを掲載しています。

Basic stats (2025.4月)
出場試合数 1
イニング 2.0
0
0
ホールド 0
セーブ 0
防御率 4.500
WHIP 1.500
FIP 1.620
K/BB 3.000
K% 33.3
BB% 11.1
HR% 0.0
最高球速 148 km/h

※ Pithcer's Basic Statsの概要はこちら

Profile
生年月日 1995年7月27日(30歳)
出身地 アメリカ
身長 190cm
体重 102kg
血液型 不明
投打 左投げ左打ち
ドラフト nan
プロ通算年 3年
経歴 ザ・ファースト・アカデミー-ロイヤルズ-ブルージェイズ-巨人
主な獲得タイトル nan
打者に投じた球数分布 (2025.4月)
グリフィン 打者に投じた球数分布(2025年4月)
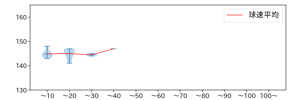
球数による球速(ストレート)の推移 (2025.4月)
グリフィン 球数による球速(ストレート)の推移(2025年4月)
球種割合 (2025.4月)
グリフィン 球種割合(2025年4月)
カウント別 球種割合 (2025.4月)
グリフィン カウント別 球種割合(2025年4月)
球種 & 球速の分布 1 (2025.4月)
グリフィン 球種&球速の分布1(2025年4月)
球種 & 球速の分布 2 (2025.4月)
グリフィン 球種&球速の分布2(2025年4月)

vs 左打 投手目線 (2025.4月)

※ 5球以上記録があった球種のみ掲載

グリフィン 配球ヒートマップ(2025年4月)
グリフィン コース別空振り割合(2025年4月)
グリフィン コース別被安打割合(2025年4月)

vs 右打 投手目線 (2025.4月)

※ 5球以上記録があった球種のみ掲載

グリフィン 配球ヒートマップ(2025年4月)
グリフィン 配球ヒートマップ(2025年4月)
グリフィン コース別空振り割合(2025年4月)
グリフィン コース別空振り割合(2025年4月)
グリフィン コース別被安打割合(2025年4月)
グリフィン コース別被安打割合(2025年4月)