読売ジャイアンツ

#92 マルティネス

※ 読売ジャイアンツ・マルティネス投手の2025年3月の投球成績、球速・球種・配球、コース別空振り割合・被安打割合、球数などのデータを掲載しています。

Basic stats (2025.3月)
出場試合数 2
イニング 2.0
1
0
ホールド 0
セーブ 1
防御率 0.000
WHIP 1.000
FIP 3.620
K/BB 1.000
K% 12.5
BB% 12.5
HR% 0.0
最高球速 153 km/h

※ Pithcer's Basic Statsの概要はこちら

Profile
生年月日 1996年10月11日(29歳)
出身地 キューバ
身長 193cm
体重 93kg
血液型 不明
投打 右投げ左打ち
ドラフト nan
プロ通算年 9年
経歴 エイデデピナールデルリオ高-キューバ・ピナールデルリオ-中日-巨人
主な獲得タイトル (セ)22、24
打者に投じた球数分布 (2025.3月)
マルティネス 打者に投じた球数分布(2025年3月)
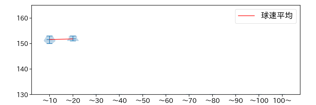
球数による球速(ストレート)の推移 (2025.3月)
マルティネス 球数による球速(ストレート)の推移(2025年3月)
球種割合 (2025.3月)
マルティネス 球種割合(2025年3月)
カウント別 球種割合 (2025.3月)
マルティネス カウント別 球種割合(2025年3月)
球種 & 球速の分布 1 (2025.3月)
マルティネス 球種&球速の分布1(2025年3月)
球種 & 球速の分布 2 (2025.3月)
マルティネス 球種&球速の分布2(2025年3月)

vs 左打 投手目線 (2025.3月)

※ 5球以上記録があった球種のみ掲載

マルティネス 配球ヒートマップ(2025年3月)
マルティネス 配球ヒートマップ(2025年3月)
マルティネス コース別空振り割合(2025年3月)
マルティネス コース別空振り割合(2025年3月)
マルティネス コース別被安打割合(2025年3月)
マルティネス コース別被安打割合(2025年3月)

vs 右打 投手目線 (2025.3月)

※ 5球以上記録があった球種のみ掲載