読売ジャイアンツ

#91 堀田 賢慎

※ 読売ジャイアンツ・堀田 賢慎投手の2025年3月の投球成績、球速・球種・配球、コース別空振り割合・被安打割合、球数などのデータを掲載しています。

Basic stats (2025.3月)
出場試合数 1
イニング 2.0
0
0
ホールド 0
セーブ 0
防御率 4.500
WHIP 2.000
FIP 8.620
K/BB 1.000
K% 11.1
BB% 0.0
HR% 11.1
最高球速 149 km/h

※ Pithcer's Basic Statsの概要はこちら

Profile
生年月日 2001年5月21日(24歳)
出身地 岩手
身長 186cm
体重 88kg
血液型 O
投打 右投げ右打ち
ドラフト 2019年(1位)
プロ通算年 6年
経歴 青森山田高-巨人
主な獲得タイトル nan
打者に投じた球数分布 (2025.3月)
堀田 賢慎 打者に投じた球数分布(2025年3月)
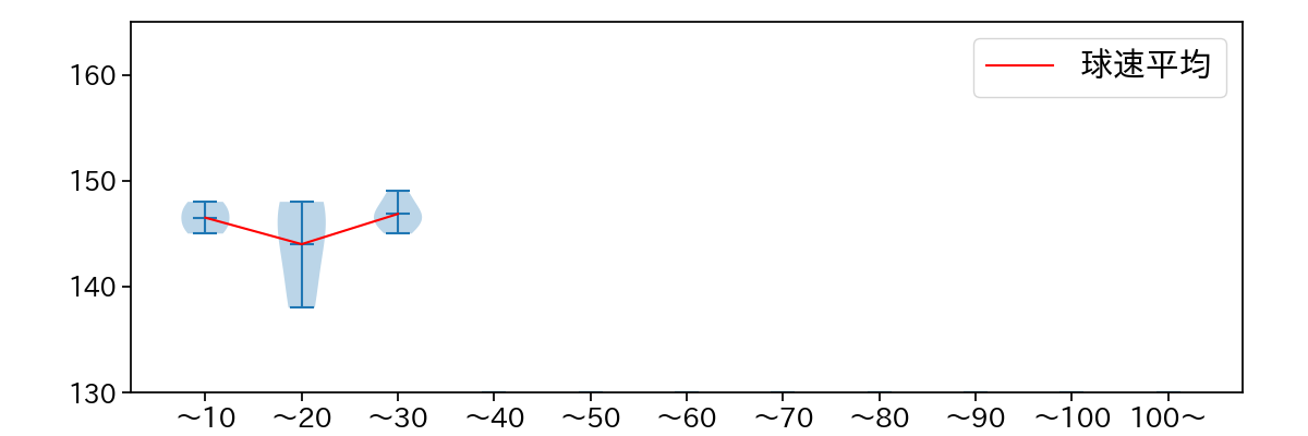
球数による球速(ストレート)の推移 (2025.3月)
堀田 賢慎 球数による球速(ストレート)の推移(2025年3月)
球種割合 (2025.3月)
堀田 賢慎 球種割合(2025年3月)
カウント別 球種割合 (2025.3月)
堀田 賢慎 カウント別 球種割合(2025年3月)
球種 & 球速の分布 1 (2025.3月)
堀田 賢慎 球種&球速の分布1(2025年3月)
球種 & 球速の分布 2 (2025.3月)
堀田 賢慎 球種&球速の分布2(2025年3月)

vs 左打 投手目線 (2025.3月)

※ 5球以上記録があった球種のみ掲載

堀田 賢慎 配球ヒートマップ(2025年3月)
堀田 賢慎 コース別空振り割合(2025年3月)
堀田 賢慎 コース別被安打割合(2025年3月)

vs 右打 投手目線 (2025.3月)

※ 5球以上記録があった球種のみ掲載

堀田 賢慎 配球ヒートマップ(2025年3月)
堀田 賢慎 配球ヒートマップ(2025年3月)
堀田 賢慎 コース別空振り割合(2025年3月)
堀田 賢慎 コース別空振り割合(2025年3月)
堀田 賢慎 コース別被安打割合(2025年3月)
堀田 賢慎 コース別被安打割合(2025年3月)