読売ジャイアンツ

#49 バルドナード

※ 読売ジャイアンツ・バルドナード投手の2025年3月の投球成績、球速・球種・配球、コース別空振り割合・被安打割合、球数などのデータを掲載しています。

Basic stats (2025.3月)
出場試合数 1
イニング 0.1
0
0
ホールド 1
セーブ 0
防御率 0.000
WHIP 3.000
FIP 3.120
K/BB 0.000
K% 0.0
BB% 0.0
HR% 0.0
最高球速 149 km/h

※ Pithcer's Basic Statsの概要はこちら

Profile
生年月日 1993年2月1日(32歳)
出身地 パナマ
身長 196cm
体重 122kg
血液型 不明
投打 左投げ左打ち
ドラフト nan
プロ通算年 3年
経歴 サン・ホゼ・ラ・サール校-ナショナルズ-3Aロチェスター-巨人
主な獲得タイトル nan
打者に投じた球数分布 (2025.3月)
バルドナード 打者に投じた球数分布(2025年3月)
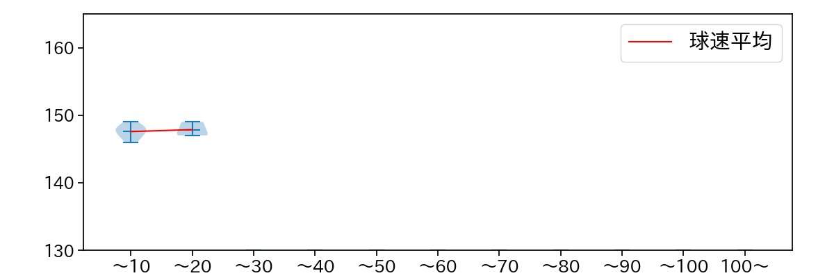
球数による球速(ストレート)の推移 (2025.3月)
バルドナード 球数による球速(ストレート)の推移(2025年3月)
球種割合 (2025.3月)
バルドナード 球種割合(2025年3月)
カウント別 球種割合 (2025.3月)
バルドナード カウント別 球種割合(2025年3月)
球種 & 球速の分布 1 (2025.3月)
バルドナード 球種&球速の分布1(2025年3月)
球種 & 球速の分布 2 (2025.3月)
バルドナード 球種&球速の分布2(2025年3月)

vs 左打 投手目線 (2025.3月)

※ 5球以上記録があった球種のみ掲載

vs 右打 投手目線 (2025.3月)

※ 5球以上記録があった球種のみ掲載

バルドナード 配球ヒートマップ(2025年3月)
バルドナード コース別空振り割合(2025年3月)
バルドナード コース別被安打割合(2025年3月)