読売ジャイアンツ

#31 赤星 優志

※ 読売ジャイアンツ・赤星 優志投手の2025年3月の投球成績、球速・球種・配球、コース別空振り割合・被安打割合、球数などのデータを掲載しています。

Basic stats (2025.3月)
出場試合数 1
イニング 5.0
1
0
ホールド 0
セーブ 0
防御率 0.000
WHIP 0.200
FIP 1.120
K/BB 5.000
K% 33.3
BB% 0.0
HR% 0.0
最高球速 151 km/h

※ Pithcer's Basic Statsの概要はこちら

Profile
生年月日 1999年7月2日(26歳)
出身地 東京
身長 175cm
体重 82kg
血液型 B
投打 右投げ右打ち
ドラフト 2021年(3位)
プロ通算年 4年
経歴 日大鶴ケ丘高-日本大-巨人
主な獲得タイトル nan
打者に投じた球数分布 (2025.3月)
赤星 優志 打者に投じた球数分布(2025年3月)
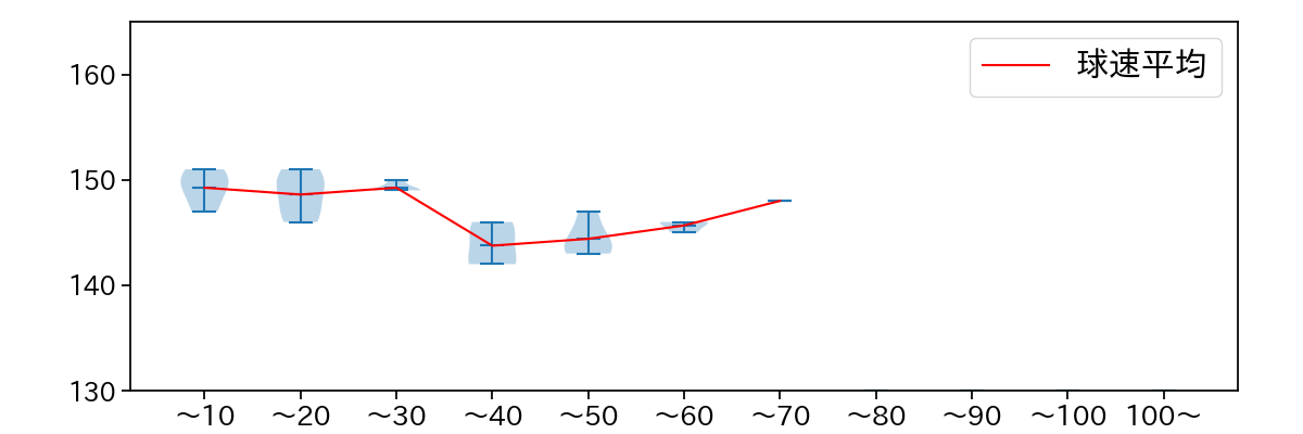
球数による球速(ストレート)の推移 (2025.3月)
赤星 優志 球数による球速(ストレート)の推移(2025年3月)
球種割合 (2025.3月)
赤星 優志 球種割合(2025年3月)
カウント別 球種割合 (2025.3月)
赤星 優志 カウント別 球種割合(2025年3月)
球種 & 球速の分布 1 (2025.3月)
赤星 優志 球種&球速の分布1(2025年3月)
球種 & 球速の分布 2 (2025.3月)
赤星 優志 球種&球速の分布2(2025年3月)

vs 左打 投手目線 (2025.3月)

※ 5球以上記録があった球種のみ掲載

赤星 優志 配球ヒートマップ(2025年3月)
赤星 優志 配球ヒートマップ(2025年3月)
赤星 優志 コース別空振り割合(2025年3月)
赤星 優志 コース別空振り割合(2025年3月)
赤星 優志 コース別被安打割合(2025年3月)
赤星 優志 コース別被安打割合(2025年3月)

vs 右打 投手目線 (2025.3月)

※ 5球以上記録があった球種のみ掲載

赤星 優志 配球ヒートマップ(2025年3月)
赤星 優志 配球ヒートマップ(2025年3月)
赤星 優志 コース別空振り割合(2025年3月)
赤星 優志 コース別空振り割合(2025年3月)
赤星 優志 コース別被安打割合(2025年3月)
赤星 優志 コース別被安打割合(2025年3月)