読売ジャイアンツ

#15 大勢

※ 読売ジャイアンツ・大勢投手の2025年3月の投球成績、球速・球種・配球、コース別空振り割合・被安打割合、球数などのデータを掲載しています。

Basic stats (2025.3月)
出場試合数 1
イニング 1.0
0
0
ホールド 1
セーブ 0
防御率 0.000
WHIP 1.000
FIP -0.880
K/BB 2.000
K% 50.0
BB% 0.0
HR% 0.0
最高球速 156 km/h

※ Pithcer's Basic Statsの概要はこちら

Profile
生年月日 1999年6月29日(26歳)
出身地 兵庫
身長 183cm
体重 90kg
血液型 O
投打 右投げ右打ち
ドラフト 2021年(1位)
プロ通算年 4年
経歴 西脇工高-関西国際大-巨人
主な獲得タイトル (新)22
打者に投じた球数分布 (2025.3月)
大勢 打者に投じた球数分布(2025年3月)
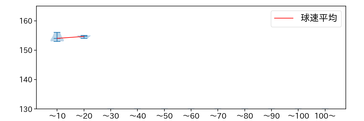
球数による球速(ストレート)の推移 (2025.3月)
大勢 球数による球速(ストレート)の推移(2025年3月)
球種割合 (2025.3月)
大勢 球種割合(2025年3月)
カウント別 球種割合 (2025.3月)
大勢 カウント別 球種割合(2025年3月)
球種 & 球速の分布 1 (2025.3月)
大勢 球種&球速の分布1(2025年3月)
球種 & 球速の分布 2 (2025.3月)
大勢 球種&球速の分布2(2025年3月)

vs 左打 投手目線 (2025.3月)

※ 5球以上記録があった球種のみ掲載

vs 右打 投手目線 (2025.3月)

※ 5球以上記録があった球種のみ掲載

大勢 配球ヒートマップ(2025年3月)
大勢 配球ヒートマップ(2025年3月)
大勢 コース別空振り割合(2025年3月)
大勢 コース別空振り割合(2025年3月)
大勢 コース別被安打割合(2025年3月)
大勢 コース別被安打割合(2025年3月)