北海道日本ハムファイターズ

#96 孫 易磊

※ 北海道日本ハムファイターズ・孫 易磊投手の2025年レギュラーシーズン全試合の投球成績、球速・球種・配球、コース別空振り割合・被安打割合、球数などのデータを掲載しています。

Basic stats (2025.レギュラーシーズン全試合)
出場試合数 9
イニング 12.1
0
2
ホールド 4
セーブ 1
防御率 5.108
WHIP 1.459
FIP 5.066
K/BB 1.667
K% 18.5
BB% 11.1
HR% 3.7
最高球速 154 km/h

※ Pithcer's Basic Statsの概要はこちら

Profile
生年月日 2005年2月10日(20歳)
出身地 台湾
身長 183cm
体重 93kg
血液型 不明
投打 右投げ左打ち
ドラフト nan
プロ通算年 2年
経歴 中国文化大-日本ハム
主な獲得タイトル nan
打者に投じた球数分布 (2025.レギュラーシーズン全試合)
孫 易磊 打者に投じた球数分布(2025年レギュラーシーズン全試合)
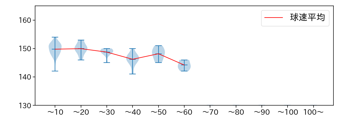
球数による球速(ストレート)の推移 (2025.レギュラーシーズン全試合)
孫 易磊 球数による球速(ストレート)の推移(2025年レギュラーシーズン全試合)
球種割合 (2025.レギュラーシーズン全試合)
孫 易磊 球種割合(2025年レギュラーシーズン全試合)
カウント別 球種割合 (2025.レギュラーシーズン全試合)
孫 易磊 カウント別 球種割合(2025年レギュラーシーズン全試合)
球種 & 球速の分布 1 (2025.レギュラーシーズン全試合)
孫 易磊 球種&球速の分布1(2025年レギュラーシーズン全試合)
球種 & 球速の分布 2 (2025.レギュラーシーズン全試合)
孫 易磊 球種&球速の分布2(2025年レギュラーシーズン全試合)

vs 左打 投手目線 (2025.レギュラーシーズン全試合)

※ 5球以上記録があった球種のみ掲載

孫 易磊 配球ヒートマップ(2025年rs月)
孫 易磊 配球ヒートマップ(2025年rs月)
孫 易磊 配球ヒートマップ(2025年rs月)
孫 易磊 配球ヒートマップ(2025年rs月)
孫 易磊 コース別空振り割合(2025年rs月)
孫 易磊 コース別空振り割合(2025年rs月)
孫 易磊 コース別空振り割合(2025年rs月)
孫 易磊 コース別空振り割合(2025年rs月)
孫 易磊 コース別被安打割合(2025年rs月)
孫 易磊 コース別被安打割合(2025年rs月)
孫 易磊 コース別被安打割合(2025年rs月)
孫 易磊 コース別被安打割合(2025年rs月)

vs 右打 投手目線 (2025.レギュラーシーズン全試合)

※ 5球以上記録があった球種のみ掲載

孫 易磊 配球ヒートマップ(2025年rs月)
孫 易磊 配球ヒートマップ(2025年rs月)
孫 易磊 配球ヒートマップ(2025年rs月)
孫 易磊 配球ヒートマップ(2025年rs月)
孫 易磊 コース別空振り割合(2025年rs月)
孫 易磊 コース別空振り割合(2025年rs月)
孫 易磊 コース別空振り割合(2025年rs月)
孫 易磊 コース別空振り割合(2025年rs月)
孫 易磊 コース別被安打割合(2025年rs月)
孫 易磊 コース別被安打割合(2025年rs月)
孫 易磊 コース別被安打割合(2025年rs月)
孫 易磊 コース別被安打割合(2025年rs月)