北海道日本ハムファイターズ

#94 福島 蓮

※ 北海道日本ハムファイターズ・福島 蓮投手の2025年レギュラーシーズン全試合の投球成績、球速・球種・配球、コース別空振り割合・被安打割合、球数などのデータを掲載しています。

Basic stats (2025.レギュラーシーズン全試合)
出場試合数 8
イニング 44.0
5
0
ホールド 0
セーブ 0
防御率 2.250
WHIP 1.182
FIP 3.711
K/BB 2.467
K% 20.8
BB% 8.4
HR% 2.2
最高球速 155 km/h

※ Pithcer's Basic Statsの概要はこちら

Profile
生年月日 2003年4月25日(22歳)
出身地 青森
身長 190cm
体重 78kg
血液型 A
投打 右投げ右打ち
ドラフト 2021年((育)1位)
プロ通算年 4年
経歴 八戸西高(甲)-日本ハム
主な獲得タイトル nan
打者に投じた球数分布 (2025.レギュラーシーズン全試合)
福島 蓮 打者に投じた球数分布(2025年レギュラーシーズン全試合)
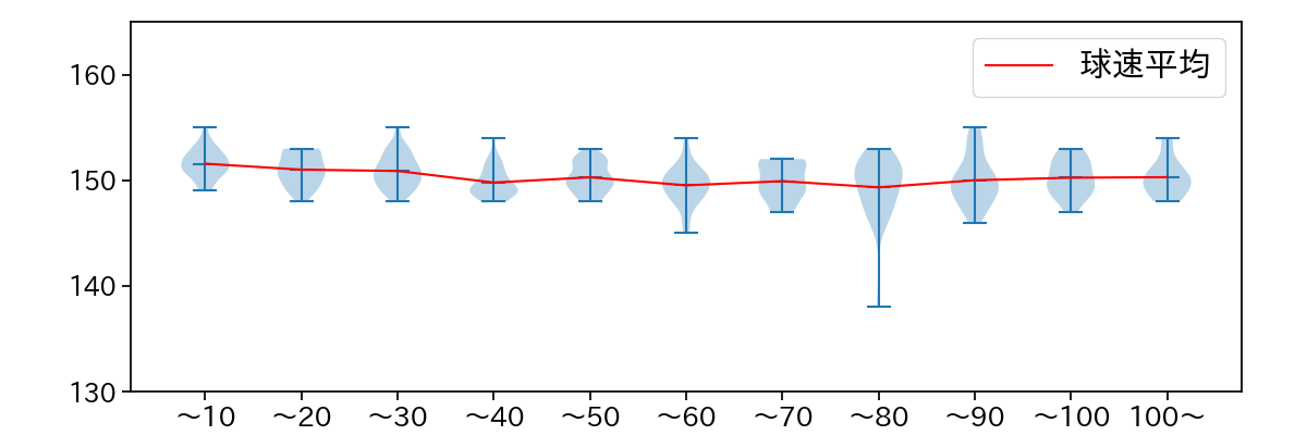
球数による球速(ストレート)の推移 (2025.レギュラーシーズン全試合)
福島 蓮 球数による球速(ストレート)の推移(2025年レギュラーシーズン全試合)
球種割合 (2025.レギュラーシーズン全試合)
福島 蓮 球種割合(2025年レギュラーシーズン全試合)
カウント別 球種割合 (2025.レギュラーシーズン全試合)
福島 蓮 カウント別 球種割合(2025年レギュラーシーズン全試合)
球種 & 球速の分布 1 (2025.レギュラーシーズン全試合)
福島 蓮 球種&球速の分布1(2025年レギュラーシーズン全試合)
球種 & 球速の分布 2 (2025.レギュラーシーズン全試合)
福島 蓮 球種&球速の分布2(2025年レギュラーシーズン全試合)

vs 左打 投手目線 (2025.レギュラーシーズン全試合)

※ 5球以上記録があった球種のみ掲載

福島 蓮 配球ヒートマップ(2025年rs月)
福島 蓮 配球ヒートマップ(2025年rs月)
福島 蓮 配球ヒートマップ(2025年rs月)
福島 蓮 配球ヒートマップ(2025年rs月)
福島 蓮 配球ヒートマップ(2025年rs月)
福島 蓮 配球ヒートマップ(2025年rs月)
福島 蓮 コース別空振り割合(2025年rs月)
福島 蓮 コース別空振り割合(2025年rs月)
福島 蓮 コース別空振り割合(2025年rs月)
福島 蓮 コース別空振り割合(2025年rs月)
福島 蓮 コース別空振り割合(2025年rs月)
福島 蓮 コース別空振り割合(2025年rs月)
福島 蓮 コース別被安打割合(2025年rs月)
福島 蓮 コース別被安打割合(2025年rs月)
福島 蓮 コース別被安打割合(2025年rs月)
福島 蓮 コース別被安打割合(2025年rs月)
福島 蓮 コース別被安打割合(2025年rs月)
福島 蓮 コース別被安打割合(2025年rs月)

vs 右打 投手目線 (2025.レギュラーシーズン全試合)

※ 5球以上記録があった球種のみ掲載

福島 蓮 配球ヒートマップ(2025年rs月)
福島 蓮 配球ヒートマップ(2025年rs月)
福島 蓮 配球ヒートマップ(2025年rs月)
福島 蓮 配球ヒートマップ(2025年rs月)
福島 蓮 配球ヒートマップ(2025年rs月)
福島 蓮 配球ヒートマップ(2025年rs月)
福島 蓮 コース別空振り割合(2025年rs月)
福島 蓮 コース別空振り割合(2025年rs月)
福島 蓮 コース別空振り割合(2025年rs月)
福島 蓮 コース別空振り割合(2025年rs月)
福島 蓮 コース別空振り割合(2025年rs月)
福島 蓮 コース別空振り割合(2025年rs月)
福島 蓮 コース別被安打割合(2025年rs月)
福島 蓮 コース別被安打割合(2025年rs月)
福島 蓮 コース別被安打割合(2025年rs月)
福島 蓮 コース別被安打割合(2025年rs月)
福島 蓮 コース別被安打割合(2025年rs月)
福島 蓮 コース別被安打割合(2025年rs月)