北海道日本ハムファイターズ

#45 バーヘイゲン

※ 北海道日本ハムファイターズ・バーヘイゲン投手の2025年レギュラーシーズン全試合の投球成績、球速・球種・配球、コース別空振り割合・被安打割合、球数などのデータを掲載しています。

Basic stats (2025.レギュラーシーズン全試合)
出場試合数 6
イニング 26.2
3
3
ホールド 0
セーブ 0
防御率 6.075
WHIP 1.275
FIP 4.207
K/BB 3.667
K% 19.5
BB% 5.3
HR% 3.5
最高球速 154 km/h

※ Pithcer's Basic Statsの概要はこちら

Profile
生年月日 1990年10月22日(35歳)
出身地 アメリカ
身長 198cm
体重 104kg
血液型 不明
投打 右投げ右打ち
ドラフト nan
プロ通算年 4年
経歴 ヴァンダービルト大-タイガース-日本ハム-カージナルス-日本ハム
主な獲得タイトル nan
打者に投じた球数分布 (2025.レギュラーシーズン全試合)
バーヘイゲン 打者に投じた球数分布(2025年レギュラーシーズン全試合)
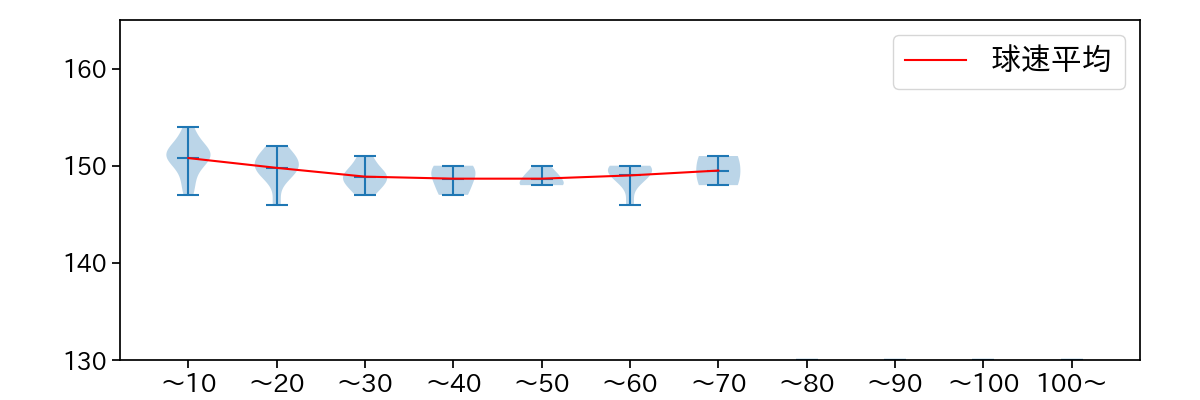
球数による球速(ストレート)の推移 (2025.レギュラーシーズン全試合)
バーヘイゲン 球数による球速(ストレート)の推移(2025年レギュラーシーズン全試合)
球種割合 (2025.レギュラーシーズン全試合)
バーヘイゲン 球種割合(2025年レギュラーシーズン全試合)
カウント別 球種割合 (2025.レギュラーシーズン全試合)
バーヘイゲン カウント別 球種割合(2025年レギュラーシーズン全試合)
球種 & 球速の分布 1 (2025.レギュラーシーズン全試合)
バーヘイゲン 球種&球速の分布1(2025年レギュラーシーズン全試合)
球種 & 球速の分布 2 (2025.レギュラーシーズン全試合)
バーヘイゲン 球種&球速の分布2(2025年レギュラーシーズン全試合)

vs 左打 投手目線 (2025.レギュラーシーズン全試合)

※ 5球以上記録があった球種のみ掲載

バーヘイゲン 配球ヒートマップ(2025年rs月)
バーヘイゲン 配球ヒートマップ(2025年rs月)
バーヘイゲン 配球ヒートマップ(2025年rs月)
バーヘイゲン 配球ヒートマップ(2025年rs月)
バーヘイゲン 配球ヒートマップ(2025年rs月)
バーヘイゲン コース別空振り割合(2025年rs月)
バーヘイゲン コース別空振り割合(2025年rs月)
バーヘイゲン コース別空振り割合(2025年rs月)
バーヘイゲン コース別空振り割合(2025年rs月)
バーヘイゲン コース別空振り割合(2025年rs月)
バーヘイゲン コース別被安打割合(2025年rs月)
バーヘイゲン コース別被安打割合(2025年rs月)
バーヘイゲン コース別被安打割合(2025年rs月)
バーヘイゲン コース別被安打割合(2025年rs月)
バーヘイゲン コース別被安打割合(2025年rs月)

vs 右打 投手目線 (2025.レギュラーシーズン全試合)

※ 5球以上記録があった球種のみ掲載

バーヘイゲン 配球ヒートマップ(2025年rs月)
バーヘイゲン 配球ヒートマップ(2025年rs月)
バーヘイゲン 配球ヒートマップ(2025年rs月)
バーヘイゲン 配球ヒートマップ(2025年rs月)
バーヘイゲン 配球ヒートマップ(2025年rs月)
バーヘイゲン コース別空振り割合(2025年rs月)
バーヘイゲン コース別空振り割合(2025年rs月)
バーヘイゲン コース別空振り割合(2025年rs月)
バーヘイゲン コース別空振り割合(2025年rs月)
バーヘイゲン コース別空振り割合(2025年rs月)
バーヘイゲン コース別被安打割合(2025年rs月)
バーヘイゲン コース別被安打割合(2025年rs月)
バーヘイゲン コース別被安打割合(2025年rs月)
バーヘイゲン コース別被安打割合(2025年rs月)
バーヘイゲン コース別被安打割合(2025年rs月)