北海道日本ハムファイターズ

#13 生田目 翼

※ 北海道日本ハムファイターズ・生田目 翼投手の2025年レギュラーシーズン全試合の投球成績、球速・球種・配球、コース別空振り割合・被安打割合、球数などのデータを掲載しています。

Basic stats (2025.レギュラーシーズン全試合)
出場試合数 25
イニング 27.1
0
0
ホールド 6
セーブ 0
防御率 2.305
WHIP 0.915
FIP 3.925
K/BB 3.200
K% 15.2
BB% 4.8
HR% 2.9
最高球速 154 km/h

※ Pithcer's Basic Statsの概要はこちら

Profile
生年月日 1995年2月19日(30歳)
出身地 茨城
身長 176cm
体重 95kg
血液型 A
投打 右投げ右打ち
ドラフト 2018年(3位)
プロ通算年 7年
経歴 水戸工高-流通経済大-日本通運-日本ハム
主な獲得タイトル nan
打者に投じた球数分布 (2025.レギュラーシーズン全試合)
生田目 翼 打者に投じた球数分布(2025年レギュラーシーズン全試合)
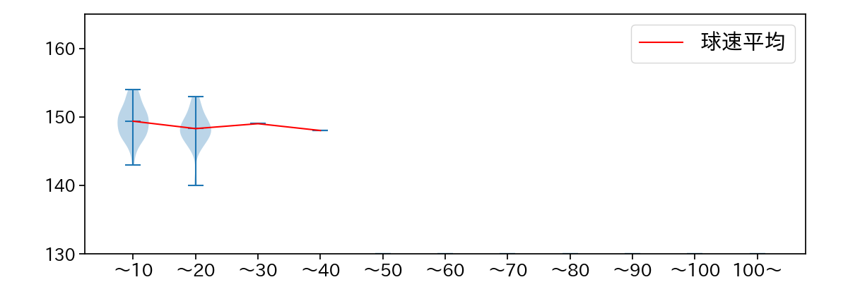
球数による球速(ストレート)の推移 (2025.レギュラーシーズン全試合)
生田目 翼 球数による球速(ストレート)の推移(2025年レギュラーシーズン全試合)
球種割合 (2025.レギュラーシーズン全試合)
生田目 翼 球種割合(2025年レギュラーシーズン全試合)
カウント別 球種割合 (2025.レギュラーシーズン全試合)
生田目 翼 カウント別 球種割合(2025年レギュラーシーズン全試合)
球種 & 球速の分布 1 (2025.レギュラーシーズン全試合)
生田目 翼 球種&球速の分布1(2025年レギュラーシーズン全試合)
球種 & 球速の分布 2 (2025.レギュラーシーズン全試合)
生田目 翼 球種&球速の分布2(2025年レギュラーシーズン全試合)

vs 左打 投手目線 (2025.レギュラーシーズン全試合)

※ 5球以上記録があった球種のみ掲載

生田目 翼 配球ヒートマップ(2025年rs月)
生田目 翼 配球ヒートマップ(2025年rs月)
生田目 翼 配球ヒートマップ(2025年rs月)
生田目 翼 配球ヒートマップ(2025年rs月)
生田目 翼 コース別空振り割合(2025年rs月)
生田目 翼 コース別空振り割合(2025年rs月)
生田目 翼 コース別空振り割合(2025年rs月)
生田目 翼 コース別空振り割合(2025年rs月)
生田目 翼 コース別被安打割合(2025年rs月)
生田目 翼 コース別被安打割合(2025年rs月)
生田目 翼 コース別被安打割合(2025年rs月)
生田目 翼 コース別被安打割合(2025年rs月)

vs 右打 投手目線 (2025.レギュラーシーズン全試合)

※ 5球以上記録があった球種のみ掲載

生田目 翼 配球ヒートマップ(2025年rs月)
生田目 翼 配球ヒートマップ(2025年rs月)
生田目 翼 配球ヒートマップ(2025年rs月)
生田目 翼 配球ヒートマップ(2025年rs月)
生田目 翼 配球ヒートマップ(2025年rs月)
生田目 翼 コース別空振り割合(2025年rs月)
生田目 翼 コース別空振り割合(2025年rs月)
生田目 翼 コース別空振り割合(2025年rs月)
生田目 翼 コース別空振り割合(2025年rs月)
生田目 翼 コース別空振り割合(2025年rs月)
生田目 翼 コース別被安打割合(2025年rs月)
生田目 翼 コース別被安打割合(2025年rs月)
生田目 翼 コース別被安打割合(2025年rs月)
生田目 翼 コース別被安打割合(2025年rs月)
生田目 翼 コース別被安打割合(2025年rs月)