北海道日本ハムファイターズ

#24 金村 尚真

※ 北海道日本ハムファイターズ・金村 尚真投手の2025年ポストシーズンの投球成績、球速・球種・配球、コース別空振り割合・被安打割合、球数などのデータを掲載しています。

Basic stats (2025.ポストシーズン)
出場試合数 2
イニング 2.0
0
1
ホールド 0
セーブ 0
防御率 4.500
WHIP 2.500
FIP 6.620
K/BB 0.500
K% 8.3
BB% 16.7
HR% 0.0
最高球速 150 km/h

※ Pithcer's Basic Statsの概要はこちら

Profile
生年月日 2000年8月29日(25歳)
出身地 沖縄
身長 176cm
体重 88kg
血液型 O
投打 右投げ右打ち
ドラフト 2022年(2位)
プロ通算年 3年
経歴 岡山学芸館高-富士大-日本ハム
主な獲得タイトル nan
打者に投じた球数分布 (2025.ポストシーズン)
金村 尚真 打者に投じた球数分布(2025年ポストシーズン)
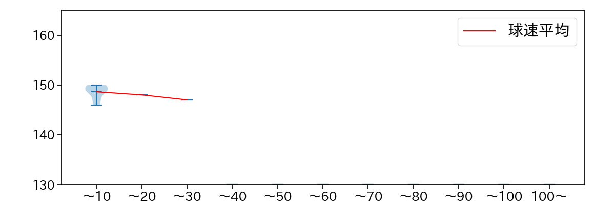
球数による球速(ストレート)の推移 (2025.ポストシーズン)
金村 尚真 球数による球速(ストレート)の推移(2025年ポストシーズン)
球種割合 (2025.ポストシーズン)
金村 尚真 球種割合(2025年ポストシーズン)
カウント別 球種割合 (2025.ポストシーズン)
金村 尚真 カウント別 球種割合(2025年ポストシーズン)
球種 & 球速の分布 1 (2025.ポストシーズン)
金村 尚真 球種&球速の分布1(2025年ポストシーズン)
球種 & 球速の分布 2 (2025.ポストシーズン)
金村 尚真 球種&球速の分布2(2025年ポストシーズン)

vs 左打 投手目線 (2025.ポストシーズン)

※ 5球以上記録があった球種のみ掲載

金村 尚真 配球ヒートマップ(2025年ps月)
金村 尚真 配球ヒートマップ(2025年ps月)
金村 尚真 コース別空振り割合(2025年ps月)
金村 尚真 コース別空振り割合(2025年ps月)
金村 尚真 コース別被安打割合(2025年ps月)
金村 尚真 コース別被安打割合(2025年ps月)

vs 右打 投手目線 (2025.ポストシーズン)

※ 5球以上記録があった球種のみ掲載

金村 尚真 配球ヒートマップ(2025年ps月)
金村 尚真 コース別空振り割合(2025年ps月)
金村 尚真 コース別被安打割合(2025年ps月)